Crossmark

Rev Cuid. 2025; 16(3): e4768

https://doi.org/10.15649/cuidarte.4768

RESEARCH ARTICLE

La resiliencia, predictor de la empatía en estudiantes de Enfermería

Resilience, predictor of empathy in nursing students

Resiliência, um preditor de empatia em estudantes de enfermagem

Universidad Andres Bello. Santiago, Chile.
Universidad Evangélica de El Salvador.
E-mail: victor.diaz@unab.cl Correspondence Author
Víctor P. Díaz-Narváez
Universidad Evangélica de El Salvador.
San Salvador, El Salvador.
E-mail: andrea.vallecampo@uees.edu.sv
Andrea Vallecampo Contreras
Universidad Evangélica de El Salvador.
San Salvador, El Salvador.
E-mail: johanna.campos@uees.edu.sv
Johanna Campos de Chavarría
Universidad Evangélica de El Salvador.
San Salvador, El Salvador.
E-mail: nuvia.estrada@uees.edu.sv
Nuvia Estrada-Méndez
Universidad Evangélica de El Salvador.
San Salvador, El Salvador.
E-mail: investigaciones.ciss@uees.edu.sv
Doris Alicia Sánchez de Elías
Universidad Señor de Sipán.
Chiclayo, Perú.
E-mail: lwquiro@gmail.com
Lindsey W. Vilca
Universidad Santo Tomás.
Concepción, Chile.
E-mail: areyesr@santotomas.cl
Alejandro Reyes-Reyes
Universidad Católica Santo Toribio de Mogrovejo.
Chiclayo, Perú.
E-mail: gamarramoncayoj@gmail.com
José Gamarra-Moncayo

Highlights


 

Como citar este artículo: Díaz-Narváez Víctor P, Vallecampo Contreras Andrea, Campos de Chavarría Johanna, Estrada-Méndez Nuvia, Sánchez de Elías Doris Alicia, Vilca Lindsey W, Reyes-Reyes Alejandro, Gamarra-Moncayo José. La resiliencia, predictor de la empatía en estudiantes de Enfermería. Revista Cuidarte. 2025;16(3):e4768.https://doi.org/10.15649/cuidarte.4768

Recibido: 11 de diciembre de 2024
Aceptado:
22 de julio de 2025
Publicado:
17 de diciembre de 2025

CreativeCommons 

E-ISSN: 2346-3414


Resumen

Introducción: Los estudios que intentan predecir la empatía a partir de la resiliencia se caracterizan por teorías incompletas de ambos constructos y por centrarse principalmente en la obtención de evidencia empírica. Objetivo: Comprobar si la resiliencia puede predecir la empatía. Materiales y Métodos: Estudio de corte transversal y de validez de constructo. Se evaluó a estudiantes salvadoreños de Enfermería mediante la Jefferson Scale of Empathy–Health Professions Students (JSE-HPS) y la Engineering, Ecological and Adaptive (EEA). Se llevaron a cabo análisis psicométricos (análisis factorial confirmatorio, confiabilidad e invarianza) y la predicción se evaluó mediante ecuaciones estructurales. Resultados: Se verificó el cumplimiento del modelo en ambos constructos y la confiabilidad de los datos. Algunas dimensiones de resiliencia predijeron positivamente las dimensiones de la empatía, mientras que otras lo hicieron de manera negativa. Discusión: La resiliencia ecológica y la de ingeniería predijeron positivamente todas las dimensiones de la empatía. Sin embargo, la resiliencia adaptativa predijo negativamente la empatía, lo que sugiere que los estudiantes no tienen los rasgos adaptativos suficientemente desarrollados para evitar disminuciones en “cuidado compasivo” y “ponerse en el lugar del paciente”. En consecuencia, su capacidad para conectarse emocionalmente y comprender la situación del paciente se ve limitada por un déficit en los rasgos que favorecen la adaptación a nuevas situaciones. Conclusión: La formación en empatía y resiliencia no puede abordarse de manera independiente. Por el contrario, la resiliencia ejerce un efecto protector que permite la libre expresión de la empatía desarrollada por los estudiantes a lo largo de su vida.

Palabras Clave: Resiliencia Psicológica; Empatía; Psicometría; Reproductibilidad de Resultados; Estudiantes; Formación Vocacional


Abstract

Introduction: Studies attempting to predict empathy based on resilience are characterized by incomplete theories of both constructs and focus on obtaining empirical evidence. Objective: To verify whether resilience can predict empathy. Materials and Methods: A cross-sectional construct validity study was conducted. Salvadorean nursing students were assessed using the Jefferson Scale of Empathy-Health Professions Students (JSE-HPS) and the Engineering, Ecological and Adaptive (EEA) resilience scale. Psychometric analyses (confirmatory factor analysis, reliability, and invariance) were conducted, and prediction was assessed using structural equations. Results: The compliance of the model of both constructs and the reliability of the data were verified. Some dimensions of resilience positively predicted the dimensions of empathy, while others predicted them negatively. Discussion: Ecological resilience and engineering resilience positively predicted all the dimensions of empathy. However, adaptive resilience negatively predicted empathy, suggesting that students may lack sufficiently developed adaptive traits to prevent declines in "compassionate care" and "standing in the patient's shoes." Therefore, their ability to connect emotionally and understand the patient's situation is hampered by a deficit of the traits that support adaptation to new situations. Conclusion: Empathy and resilience education cannot be independent of each other. On the contrary, resilience exerts a protective effect that enables the free expression of empathy that students have developed over the course of their lives.

Keywords: Resilience, Psychological; Empathy; Psychometrics; Reproducibility of Results; Students; Vocational Education


Resumo

Introdução: Estudos que buscam predizer a empatia com base na resiliência são caracterizados por teorias incompletas de ambos os construtos e se concentram na obtenção de evidências empíricas. Objetivo: Testar se a resiliência pode predizer a empatia. Materiais e Métodos: Foi realizado um estudo transversal de validade de construto. Estudantes de enfermagem colombianos foram avaliados por meio da Escala Jefferson de Empatia para Estudantes de Ciências da Saúde e da Escala de Resiliência Individual. Utilizou-se análise psicométrica (análise fatorial confirmatória, confiabilidade e invariância), e a predição foi realizada por meio de equações estruturais. Resultados: A conformidade do modelo de ambos os construtos e a confiabilidade dos dados foram verificadas. Constatou-se que algumas dimensões previram positivamente as dimensões da empatia, enquanto outras as previram negativamente. Discussão: A resiliência ecológica e a resiliência da engenharia, especificamente, predizem positivamente todas as dimensões da empatia. No entanto, a resiliência adaptativa a prediz negativamente. Esta última situação implica que os estudantes não possuem traços adaptativos suficientemente desenvolvidos para evitar um declínio nas dimensões do cuidado compassivo e de "colocar-se no lugar do paciente". Portanto, sua capacidade de se conectar emocionalmente e compreender a situação do paciente é prejudicada por um déficit nas características que permitem a adaptação à nova situação. Conclusão: O treinamento em empatia e resiliência não podem ser independentes. Pelo contrário, o efeito protetor da resiliência permite a livre expressão da empatia que o aluno desenvolveu ao longo da vida.

Palavras-Chave: Resiliência Psicológica; Empatia; Psicometria; Reprodutibilidade dos Testes; Estudantes; Educação Vocacional


 

Introducción

La empatía es un atributo que admite la interrelación entre el profesional de Enfermería y el paciente (Intersubjetividad) 1. Tal interrelación permite al profesional de Enfermería, en relación con el paciente, entender la subjetividad de su pensamiento, comprender de forma intelectual o imaginativamente de la condición de él y sentir las emociones del paciente como si fueran propias, pero sin renunciar al principio de objetividad y sin contagio empático 2. La situación descrita brinda al paciente la posibilidad de sentir comprensión de su condición de salud y crea nexos más profundos con el profesional de Enfermería tratante 3. Tal situación produce beneficios para el paciente, para profesional de Enfermería y para el proceso integral del tratamiento de la condición patología del paciente. Todos estos beneficios han sido descritos exhaustivamente en varios estudios 4, 5. Consecuentemente con lo anterior, la empatía es un importante factor contribuyente, junto a otros factores, en la construcción de una sólida base el desarrollo y concreción de una atención humanizada con el paciente 6.

La aparición de la empatía y su desarrollo puede ser comprendida sólo desde el punto de vista evolutivo (filogenia) y de la experiencia de vida natural de cada persona (ontogenia) 7. La empatía es un atributo caracterizado por la carga genética, derivada de los procesos filogenéticos; y por el grado de desarrollo de la expresión de dicha carga genética derivada de los procesos asociados a la ontogenia 8. Si bien la filogenia otorga la posibilidad de desarrollar la empatía (carga genética), es en la ontogenia donde dicha posibilidad puede alcanzar diversos estados de desarrollo. Lo anterior nos conduce a inferir que los procesos ontogénicos están directamente relacionados con el desarrollo de la capacidad empática de una persona y, por tanto, la empatía “alcanzada” depende de muchos factores que influyen sobre este desarrollo 9 desde la temprana infancia hasta que se logran formar totalmente las bases neuronales que permiten desarrollar la capacidad de gestar emociones positivas (sistema límbico) 10 y también suscitar capacidades cognitivas (corteza prefrontal y temporal): etapa de joven adulto 11. Ambas facetas de la empatía se desarrollan paralelamente. Por lo tanto, la formación empática es un proceso que comienza naturalmente desde la más temprana infancia hasta la constitución de la arquitectura neuronal obtenida en el adulto joven 12. Como consecuencia, una de las últimas ventanas (y la principal de ellas) que tiene el estudiante de Enfermería para recibir una formación empática, a la altura del rol que tendrá como futuro profesional, es en el proceso de formación universitaria.

Hay dos etapas fundamentales para poder lograr que la formación empática, en los estudiantes, puedan tener una mayor posibilidad de éxito. La primera es la generación de un “diagnóstico” empático. Este diagnóstico consiste en evaluar los niveles de empatía y el de sus componentes cognitivo y emocionales y determinar las suficiencias o insuficiencias que se observan en dicha evaluación seguida de un análisis paralelo que incluya factores que teóricamente puedan incidir de forma positiva o negativa sobre la empatía, como, por ejemplo, la resiliencia. Tal diagnóstico podría conducirnos a comprobar que un diagnóstico eficaz de la empatía no solo depende de la que ha obtenido el estudiante a lo largo de su historia de vida antes de entrar a la universidad, sino que incluye la posibilidad de evaluar como ciertos factores pudieran contribuir a explicarla. Como consecuencia, una intervención seria y responsable no solo sería incluir todos los elementos necesarios en el proceso de enseñanza-aprendizaje dirigidos a consolidar una formación empática, sino también la necesidad de introducir, en los procesos antes nombrados, aquellos factores que pudieran demostrarse con predictores de la empatía. Por las razones antes descritas, el objetivo del presente artículo es verificar si las dimensiones de la resiliencia pueden predecir a las dimensiones de la empatía en los estudiantes de Enfermería.


Materiales y Métodos

Diseño
Estudio no experimental, transversal, psicométrico y de validez de constructo.

Población
Constituida por Estudiantes Enfermería pertenecientes a la Facultad de Ciencias de la Salud de la Universidad Evangélica de El Salvador (El Salvador) (n=160).

Muestra
Constituida por 110(n) estudiantes evaluados en mayo de 2024 (68,75% del total poblacional). Esta muestra no fue escogida aleatoriamente, pero incluye a casi toda la población y, por tanto, sus resultados pueden ser extrapolados a la población examinada.

Variables
Como variable independiente se tomó a la resiliencia y dependiente a la empatía.

Criterios de selección
Inclusión. Todos aquellos estudiantes que manifestaron voluntariamente sus deseos de participación en esta investigación firmando el consentimiento informado.
Exclusión. Todos los estudiantes que no asistieron a clases en el día de la recolección de los datos o que respondieron los instrumentos, pero no firmaron el consentimiento informado.

Instrumentos

Resiliencia individual
Escala de resiliencia de rasgos (EEA) 13. Esta escala evalúa tres facetas de la resiliencia: ingeniería (ítems 1-4), ecológica (ítems 5-8) y adaptativa (ítems 9-12). Consiste en un formato tipo Likert de 12 ítems, con cinco niveles de respuesta por ítem, que van desde «Totalmente en desacuerdo» [1] hasta «Totalmente de acuerdo» [5]. La Escala de Rasgos de Resiliencia de la EEA ha demostrado una fiabilidad interna y test-retest satisfactoria (Omega de MacDonald = [0,70 – 0,86]; alfa de Cronbach = [0,68 – 0,82]). Además, presenta una estructura factorial transculturalmente estable, validez convergente y de constructo en lo que respecta a las asociaciones con la personalidad, y una contribución positiva a los estados de salud psicológica clínicos y no clínicos 13.

Empatía: Jefferson Scale of Empathy-Health Professions students (JSE-HPS) 14, 15. Esta escala consta de 20 ítems que miden los niveles de empatía con los pacientes en estudiantes de ciencias de la salud de cualquier especialidad. Los ítems se valoran en una escala de respuesta de 7 puntos, que va de 1 (totalmente en desacuerdo) a 7 (totalmente de acuerdo). La escala mide tres dimensiones: Cuidado Compasivo (CC), ítems 1, 7, 8, 11, 12, 14, 18, 19), Adopción de Perspectiva (AP), ítems 2, 4, 5, 9, 10, 13, 15, 16, 17, 20), y «Caminando en los Zapatos del Paciente» (CZP), ítems 3 y 6). Las dimensiones Adopción de perspectiva (AP) y Caminando en los zapatos del paciente (CZP) constituyen el componente cognitivo de la empatía, mientras que CC es el componente emocional de este constructo. La escala ha demostrado una consistencia interna adecuada (α=0,78-0,92) y correlaciones apropiadas con otras variables psicológicas 15.

Ambos instrumentos fueron sometidos a validación cultural mediante los siguientes procesos: traducción y retro traducción (traducción del original en inglés al español y del español al inglés), la traducción fue sometida a Criterio de Jueces y, finalmente, fueron escogidos 20 estudiantes voluntarios de la población estudiada para responder las preguntas y verificar su comprensión del contenido de las mismas.

Procedimiento
Los estudiantes fueron evaluados en salas de clases en el ambiente académico formal mediante un cuestionario en línea. La aplicación de los instrumentos fue realizada por docentes debidamente entrenados y quienes garantizaron la voluntariedad de la participación.

Análisis estadístico
Los datos de ambas variables estudiadas (y sus dimensiones) fueron sometidas a estudios descriptivos y se estimó la media, desviación estándar, asimetría y curtosis. Los datos de las variables cuantitativas continuas se sometieron a estudios de normalidad mediante la prueba de Kolmogorov-Smirnov 1 (K-S) (n>50).

En el Análisis Factorial Confirmatorio (AFC) se utilizó el estimador Robusto de Máxima Verosimilitud en un análisis de Regresión Lineal Múltiple (MLR) 16, 17; ya que los ítems presentaban más de cinco categorías de respuesta 18 y los criterios de ajuste utilizados para evaluar el ajuste del modelo fueron los siguientes Error Cuadrático Medio de Aproximación (RMSEA) (< 0,08), Raíz cuadrada media residual estandarizada (SRMR) (< 0,08), Índice de ajuste comparativo (CFI) (> 0,95) y Índice de Tucker- Lewis (TLI) (> 0,95) 19, 20.

La consistencia interna de la escala se evaluó a través del coeficiente alpha de Cronbach 21 y el coeficiente omega 22. Se consideró un valor mayor a 0,70 como adecuado 23. Los análisis anteriormente descritos se llevaron a cabo en programa R con su interfaz RStudio, ejecutando los paquetes Lavaan versión 0.6-17, Psych versión 2.4.1, semTools versión 0.5-6 y MVN versión 5.9. El nivel de significación empleado fue de p (α) < 0,05. Los datos recogidos en su totalidad se disponen para libre acceso y consulta en OSFHOME 24.

Consideraciones Éticas
La presente investigación fue aprobada por Dirección de Investigación y por el Comité de Ética para la investigación en salud, de la Universidad Evangélica de El Salvador, (CEIS-UEES), Acta N° 018 en abril de 2024. Los estudiantes considerados menores de edad (edad < 18 años) participantes respondieron el instrumento con el previo consentimiento de los padres. La presente investigación se clasifica con riesgo mínimo.

 

Resultados

Los datos de la edad resultaron normales (p >0,05). La muestra representó el 68,75 % del total poblacional. La distribución por sexo fue: Masculino = 22 (20,00 %) y Femenino = 88 (80,00 %). La edad, en los estudiantes masculinos se caracterizó con una Media (M) = 23,59 años y una Desviación estándar (DE) = 3,92 años. En el sexo femenino con una M = 22,89 años y una DS = 4,72 años. En la Tabla 1 se presentan los resultados de la estimación de la media, desviación estándar, asimetría y curtosis de cada uno de los constructos estudiados y de sus correspondientes dimensiones. Las estimaciones de la asimetría y curtosis se encuentra dentro de los rangos aceptables.

Tabla 1. Resultados descriptivos en los constructos estudiados y en sus correspondientes dimensiones. n=110

Modelos de medida

En el presente estudio se encontró que la escala de empatía presenta adecuados índices de ajuste a los datos (χ2 = 261,00; df = 165; p < 0,001; RMSEA=0,075 [IC90% 0,056 – 0,093]; CFI=0,90; TLI=0,88; SRMR = 0,099), evidenciando que el instrumento presenta validez basada en la estructura interna. Respecto a la fiabilidad, todas las dimensiones de la escala presentan adecuados niveles de consistencia interna: Adopción de la perspectiva (ω = 0,90; α = 0,89), Atención compasiva (ω = 0,87; α = 0,84) y Ponerse en la situación de la otra persona (ω = 0,52; α = 0,51).

En relación con la escala de resiliencia, se encontró que este instrumento muestra fuertes evidencias a favor de la validez basada en la estructura interna (χ2 = 79,55; df = 51; p = 0,006; RMSEA=0,076 [IC90% 0,037 – 0,110]; CFI=0,95; TLI=0,93; SRMR = 0,063). Además, evidenció adecuados aceptables niveles de fiabilidad en todas sus dimensiones: Ingeniería (ω = 0,88; α = 0,87), Ecológica (ω = 0,84; α = 0,84) y Adaptativa (ω = 0,79; α = 0,79). Todos estos resultados muestran que ambos modelos de medida (empatía y resiliencia) están adecuadamente representados y son idóneos para el modelo estructural.

Modelo explicativo

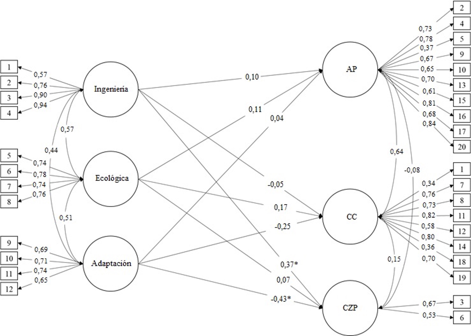
En el presente estudio se evidenció que el modelo estructural presenta aceptables índices de ajuste a los datos (χ2 = 658,46; df = 447; p < 0,001; RMSEA=0,065 [IC90% 0,053 – 0,.076]; CFI=0,88; TLI=0,86; SRMR = 0,086). Se aprecia en la figura 1 que la dimensión de Ingeniería no logró predecir significativamente las dimensiones de la empatía, excepto a la dimensión Ponerse en los zapatos del paciente (0,37). Respecto a la dimensión ecológica, en la figura 1 se observa que no logró predecir significativamente las dimensiones de empatía. Además, se aprecia en la figura 1, que la dimensión Adaptativa solo logró predecir de manera significativa el componente Ponerse en los zapatos del paciente (0,43).

Figura1. Modelo explicativo de la compasión en estudiantes de Enfermería

AP= Adopción de Perspectiva; CC= Cuidado con compasión; CZP= “Caminando en los zapatos del paciente”. Los valores representan los coeficientes (β) de las correlaciones de Pearson.

 

Discusión

Los resultados del estudio de psicometría permitieron confirmar que los datos recolectados de ambos constructos tienen validez interna y confiabilidad; por lo tanto, los análisis que se deriven de estas condiciones no se caracterizarán por tener sesgos atribuibles a la validez de la estructura interna 25. Este proceso debiera constituir una rutina metodológica en todos los estudios donde sean ocupados instrumentos de medición de atributos como los estudiados en el presente trabajo.

El concepto de resiliencia en general expresa las capacidades personales e interpersonales y las fuerzas internas que permiten aprender y crecer en presencia de situaciones adversas. Para algunos autores, la resiliencia es un constructo dinámico que cubre una amplia gama de fenómenos que periten adaptaciones exitosas cuando existe una amenaza que pueda afectar el desarrollo de una persona 26. En este contexto, aunque la resiliencia requiere de una respuesta individual, realmente no es una característica individual debido a que está condicionada por una combinación de factores individuales y del entorno. Estas, al converger, pueden convertirse en una amenaza. En el contexto de la formación en estudiantes de Enfermería persiste situaciones altamente exigentes que les demanda la necesidad de confrontarse a sí mismos. Esta confrontación crea las condiciones para entender su potencial y sus capacidades de fortalecerse, aprender y responder con eficacia a la perturbación cuando ejerzan como profesionales de Enfermería 27.

En el marco general antes expuesto es que se debería analizar los resultados observados en el presente artículo; es decir, el análisis debe comprender como las características resilientes de estudiantes de Enfermería podrían predecir la empatía en ellos. En este sentido, se debe enfatizar que las tres dimensiones que caracteriza al instrumento empleado para analizar la resiliencia representan tres momentos diferentes, pero con solución de continuidad.; es decir, el éxito parcial de uno de ellos no garantiza una respuesta resiliente adecuada. Por tanto, la respuesta resiliente positiva depende del éxito consecutivo de estos tres momentos. Sin embargo, hay que considerar que la respuesta positiva de la resiliencia no implicará un aumento de la empatía porque el proceso de formación empática tiene su propio camino y especificidades. La función de la resiliencia es la de enfrentar las perturbaciones sin que la empatía lograda por el estudiante pueda verse afectada, independientemente que esta sea “alta” o “baja”.

La resiliencia ecológica expresa la capacidad para resistir y luego absorber una perturbación antes de proceder a organizar o reorganizar los mecanismos de defensa fundamentales para no perder el equilibrio a niveles críticos. Constituye, por tanto, la primera reacción frente a una perturbación. En los resultados de este trabajo se observa que la resiliencia ecológica predice positivamente sobre las tres dimensiones de empatía, todo lo cual puede indicar que los estudiantes examinados tienen rasgos asociados a la capacidad de resistir el evento negativo. Tales rasgos serían: ser robusto, demostrar confianza en las propias fortalezas y habilidades, ser estoico, ingenioso y decidido en el afrontamiento de los eventos negativos a lo largo de su vida 28, 29. Estos rasgos deben lo suficiente vigorosos para no producir una afectación en ninguna de las dimensiones de la empatía. Esto quiere decir que los rasgos asociados a esta dimensión tendrían la propiedad de no afectar la capacidad alcanzada de emocionarse y acometer la acción de ayudar al paciente CC; tampoco se ve afectada la capacidad de poder comprender, de forma intelectual o imaginativa, la condición del paciente AP y mantiene la capacidad de entender la subjetividad del pensamiento del paciente CZP. Debe considerarse que el puntaje de la media de esta dimensión de la resiliencia fue de 16,15 (Tabla 1) lo que muestra que aún hay espacio para plantearse la necesidad de fortalecer esta dimensión.

La resiliencia de ingeniería expresa la capacidad de un individuo de recuperarse o "rebotar" a su estado original después de experiencias difíciles 30, 31. Como consecuencia, es la capacidad de volver al estado inicial después de sufrir un evento negativo. Constituye, por tanto, el “segundo momento” de la respuesta resiliente. Se ha asociado esta dimensión de forma positiva a la Espiritualidad y a la Inteligencia Emocional algunos de los rasgos específicos de esta dimensión 31. En los resultados del presente estudio que la resiliencia de ingeniería predice positivamente a AP y a CZP (es decir, el componente cognitivo), pero negativamente a CC. No obstante, el valor predictivo negativo es bajo (Figura 1); por lo tanto, se infiere que su efecto es pequeño. El puntaje observado en esta dimensión de la resiliencia es de 13,56 lo que muestra que aún existen ventanas de desarrollo para esta dimensión.

La resiliencia de adaptación expresa la capacidad de adaptarse bien a los cambios originados por la perturbación, ajustarse a las circunstancias, ser flexible, cambiar de acuerdo a los acontecimientos, solucionar problemas mediante la innovación, permanente intento de modificar positivamente los aspectos adversos y responder con fuerza y moderación a las perturbaciones 32, 33. Constituye el “tercer momento” de la respuesta resiliente. Los resultados observados en relación con esta dimensión son que predicen, principalmente a las dimensiones de la empatía CC y CZP, de forma negativa. Es decir, que niveles de puntajes relativamente bajos de esta dimensión (14,73; Tabla 1) pueden producir una disminución de la emocionalidad alcanzada en un momento dado por un estudiante y, por tanto, una disminución en la capacidad de ayudar al paciente. Por otra parte, disminuye también la capacidad de entender la subjetividad del pensamiento del paciente; por tanto, está limitando la capacidad de sentir y comprender la condición del paciente, lo cual dificultaría la actividad natural del estudiante frente al paciente y, en el futuro, podría afectar la actividad natural del profesional frente al paciente.

En general, los resultados observados en el presente trabajo denotan la existencia de déficit en la formación resiliente, especialmente en la resiliencia de adaptación. Estos resultados son relevantes para el futuro profesional de las estudiantes examinadas porque limitan las posibilidades de enfrentar con éxito las perturbaciones a que son sometidas la actividad de la profesión de Enfermería 34- 36. Por otra parte, los resultados de los puntajes de empatía observados, en relación con los puntos de corte estimados para los estudiantes de Latinoamérica 37, reflejan que la Empatía, en general, así como sus dimensiones, son: Empatía= 97,38 (altos); CC=31,66 (medio); AP=59,25 (alto) y CZP=6,46 (medio), los cuales reflejan que existe aún un espacio de crecimiento. Estos resultados pueden dificultar la acción educativa necesaria para formar al estudiante de Enfermería con las competencias necesarias para una atención humanizada 37- 39 del paciente.

Aunque no es objetivo del presente trabajo, es necesario plantear que la resiliencia, así como la empatía, pueden ser objetos de acciones formativas 40- 43. Por consiguiente, estos resultados deben ser considerados por la institución donde son formados los estudiantes examinados para los efectos de mejora de su currículo. Independientemente de los hallazgos particularidades encontrados en el presente estudio, la existencia de la capacidad predictiva de la resiliencia sobre la empatía parece ser un hecho general 44 y, a pesar que los estudios de este tipo en Latinoamérica son muy escasos, la formación resiliente y empática de los estudiantes de Enfermería debe ser tomado en cuenta por todas las instituciones de enseñanza superior en Enfermería como parte de la responsabilidad social 45- 47 que le es conferida a ellas. Adicionalmente, debería existir también formación en estrategias de afrontamiento al evento negativo.

Fortalezas y limitaciones

El presente trabajo se caracteriza por una evaluación del modelo, en primera instancia, como condición indispensable para asegurar que los valores de empatía y de resiliencia (y de cada dimensión) no se hayan visto sesgados por errores derivados del incumplimiento del modelo. Como consecuencia, los valores de las predicciones de unas dimensiones por otras son robustas. Sin embargo, la muestra no puede considerarse como representativa de la población estudiada dado que las características del estudio no permiten la obligar a los estudiantes a responder los instrumentos aplicados.

 

Conclusión

Las dimensiones de la resiliencia predicen a las dimensiones de la empatía. Las instituciones formadoras de estudiantes de Enfermería deberían incluir en su currículo la formación en resiliencia y la formación empática.

Conflicto de interés: Los autores declaran no tener ningún conflicto de interés.

Financiación: Esta investigación no tuvo ninguna financiación.

 

Referencias

X

Referencias

Castellón-Montenegro H, Barraza-Ospino D, Borré-Ortiz YM, Lastre-Amell G, Erazo-Coronado AM, Díaz-Narváez VP. Empathy in nursing students from the Metropolitana University of Barranquilla (Colombia). Texto Contexto Enferm. 2020;29:e20180314. https://doi.org/10.1590/1980-265X-TCE-2018-0314

X

Referencias

Ebisch SJH, Scalabrini A, Northoff G, Mucci C, Sergi MR, Saggino A, et al. Intrinsic Shapes of Empathy: Functional Brain Network Topology Encodes Intersubjective Experience and Awareness Traits. Brain Sci. 2022;12(4):477. https://doi.org/10.3390/brainsci12040477

X

Referencias

Troncoso A, Blanco K, Rivera-Rei Á, Martínez-Pernía D. Empathy bodyssence: temporal dynamics of sensorimotor and physiological responses and the subjective experience in synchrony with the other's suffering. Front Psychol. 2024;15:1362064. https://doi.org/10.3389/fpsyg.2024.1362064

X

Referencias

Emmerich G, Wiek J, Höfling J. Life satisfaction in patients with chronic glaucoma-An overview. Ophthalmologie. 2024;121(1):4-10. https://doi.org/10.1007/s00347-023-01925-2

X

Referencias

Chengappa N, Rajkumar Honest PC, David K, Pricilla RA, Rahman SM, Rebecca G. Effect of BATHE interview technique on patient satisfaction in an ambulatory family medicine centre in South India. Fam Med Community Health. 2020;8(4):e000327. https://doi.org/10.1136/fmch-2020-000327

X

Referencias

Loue S. Teaching and Practicing Humanism and Empathy through Embodied Engagement. Medicina (Kaunas). 2022;58(3):330. https://doi.org/10.3390/medicina58030330

X

Referencias

Gonzalez-Liencres C, Shamay-Tsoory SG, Brüne M. Towards a neuroscience of empathy: ontogeny, phylogeny, brain mechanisms, context and psychopathology. Neurosci Biobehav Rev. 2013;37(8):1537-48. https://doi.org/10.1016/j.neubiorev.2013.05.001

X

Referencias

Díaz-Narváez VP, Calzadilla-Núñez A, Alonso LM, Torres-Martínez PA, Cervantes-Mendoza M, Fajardo-Ramos E. Empathy and ontogeny: a conceptual approach. West Indian Med J. 2017;66(3):1-4. https://www.mona.uwi.edu/fms/wimj/article/3107

X

Referencias

Kim J. Factors influencing nursing students' empathy. Korean J Med Educ. 2018;30(3):229-36. https://doi.org/10.3946/kjme.2018.97

X

Referencias

Tang Y, Wang C, Li Q, Liu G, Song D, Quan Z, et al. Neural Network Excitation/Inhibition: A Key to Empathy and Empathy Impairment. Neuroscientist. 2024;30(6):644-65. https://doi.org/10.1177/10738584231223119

X

Referencias

Veerareddy A, Fang H, Safari N, Xu P, Krueger F. Cognitive empathy mediates the relationship between gray matter volume size of dorsomedial prefrontal cortex and social network size: A voxel-based morphometry study. Cortex. 2023;169:279-89. https://doi.org/10.1016/j.cortex.2023.09.015

X

Referencias

Bethlehem RAI, Seidlitz J, White SR, Vogel JW, Anderson KM, Adamson C, et al. Brain charts for the human lifespan. Nature. 2022;604(7906):525-33. https://doi.org/10.1038/s41586-022-04554-y

X

Referencias

Maltby J, Day L, Hall S. Refining Trait Resilience: Identifying Engineering, Ecological, and Adaptive Facets from Extant Measures of Resilience. PLoS One. 2015;10(7):e0131826. https://doi.org/10.1371/journal.pone.0131826

X

Referencias

Hojat M, DeSantis J, Shannon SC, Mortensen LH, Speicher MR, Bragan L, et al. The Jefferson Scale of Empathy: a nationwide study of measurement properties, underlying components, latent variable structure, and national norms in medical students. Adv Health Sci Educ Theory Pract. 2018;23:899-920. https://doi.org/10.1007/s10459-018-9839-9

X

Referencias

Tzialla N, Boka V, Menexes G, Kotsanos N, Arapostathis K. Psychometric properties of the Greek version of the Jefferson Scale of Empathy and empathy levels in Greek dental postgraduate students. Eur Arch Paediatr Dent. 2023;24(6):691-70. https://link.springer.com/article/10.1007/s40368-023-00826-x

X

Referencias

Díaz-Narváez VP, Vallecampo Contreras A, Campos de Chavarría J, Estrada-Méndez N, Sánchez de Elías DA, Vilca LW, et al. La resiliencia es un predictor de la empatía en estudiantes de Enfermería. OSFHOME 2024. https://osf.io/fahx8?view_only=71a694ddaa9247a5bee02686211ced9a

X

Referencias

Yuan KH, Bentler PM. Three likelihoodbased methods for mean and Covariance structure analysis with nonnormal missing data. Sociol Methodol. 2000;30(1):165–200. https://doi.org/10.1111/0081-1750.00078

X

Referencias

Rhemtulla M, Brosseau-Liard PE, Savalei V. When can categorical variables be treated as continuous? A comparison of robust continuous and categorical SEM estimation methods under suboptimal conditions. Psychol Methods. 2012;17(3):354–33. https://doi.org/10.1037/a0029315

X

Referencias

Kline RB. Principles and Practice of Structural Equation Modeling (4th ed.). 2016. The Guilford Press.

X

Referencias

Schumacker RE, Lomax RG. A Beginner’s Guide to Structural Equation Modeling: Fourth Edition (4th ed.). 2015. Routledge.

X

Referencias

Cronbach LJ. Coefficient alpha and the internal structure of tests. Psychometrika. 1951;16(3):297–334. https://doi.org/10.1007/BF02310555

X

Referencias

McDonald RP. Test Theory: A Unified Treatment. 1999. Taylor & Francis.

X

Referencias

Viladrich C, Angulo-Brunet A, Doval E. A journey around alpha and omega to estimate internal consistency reliability. An Psicol. 2017;33(3):755–82. https://doi.org/10.6018/analesps.33.3.268401

X

Referencias

Díaz-Narváez VP, Vallecampo Contreras A, Campos de Chavarría, Estrada-Méndez N, Sánchez de Elías DA, Vilca LW, Reyes-Reyes A, Gamarra-Moncayo J. La resiliencia, predictor de la empatía en estudiantes de Enfermería. OSFHOME. 2025. https://doi.org/10.17605/OSF.IO/AE5XH

X

Referencias

Mylonas K, Furnham A. Bias in terms of culture and a method for reducing it: An eight-country “Explanations of Unemployment Scale” study. Educ Psychol Meas. 2014;74(1):77-96. http://dx.doi.org/10.1177/0013164413502669

X

Referencias

Masten AS, Coatsworth JD. The development of competence in favorable and unfavorable environments. Amer Psychol. 1998;53(2):205-220. https://doi.org/10.1037/0003-066X.53.2.205

X

Referencias

Kenner C, Boykova M. Burnout and Resilience in Neonatal Nurses. The Journal of Perinatal & Neonatal Nursing. 2023;37(3):178-180. http://dx.doi.org/10.1097/JPN.0000000000000750

X

Referencias

Golubovich J, Chang CG, Eatough EM. Safety climate, hardiness, and musculoskeletal complaints: A mediated moderation model. Appl Ergon. 2014;45(3):757–66. https://doi.org/10.1016/j.apergo.2013.10.008

X

Referencias

Skomorovsky A, Stevens S. Testing a Resilience Model among Canadian Forces Recruits. Mil Med. 2013;178(8):829–837. https://doi.org/10.7205/MILMED-D-12-00389

X

Referencias

Smith BW, Dalen J, Wiggins K, Tooley E, Christopher P, Bernard J. The Brief Resilience Scale: Assessing the ability to bounce back. Int J Behav Med. 2008;15(3):194–200. https://doi.org/10.1080/10705500802222972

X

Referencias

Howell KH, Miller-Graff LE. Protective factors associated with resilient functioning in young adulthood after childhood exposure to violence. Child Abuse Neglect. 2014;38(12):1985–94. https://doi.org/10.1016/j.chiabu.2014.10.010

X

Referencias

Braniecka A, Trzebińska E, Dowgiert A, Wytykowska A. Mixed Emotions and Coping: The Benefits of Secondary Emotions. Plos One. 2014;9(8):e103940. https://doi.org/10.1371/journal.pone.0103940

X

Referencias

Yuen WWY, Wong WCW, Holroyd E, Tang CSK. Resilience in Work-Related Stress among Female Sex Workers in Hong Kong. Qual Health Res. 2014;24(9):1232–41. https://doi.org/10.1177/1049732314544968

X

Referencias

Sullivan V, Hughes V, Wilson DR. Nursing Burnout and Its Impact on Health. Nurs Clin North Am. 2022;57(1):153-69. https://doi.org/10.1016/j.cnur.2021.11.011

X

Referencias

Rivera-Burciaga AR, Palacios M, Kemery SA. Educating for equity in palliative care: Implications of the Future of Nursing 2030 Report. J Prof Nurs. 2022;42:134-39. https://doi.org/10.1016/j.profnurs.2022.06.012

X

Referencias

Shiraishi Y, Saito Y, Kuroki T, Yoshinaga N, Tanoue H, Hayashi Y. Research and Future Challenges for Disseminating Strengths-Based Nursing and Healthcare in Japan. Nurs Leadersh. 2024;36(4):52-56. https://doi.org/10.12927/cjnl.2024.27308

X

Referencias

Díaz-Narváez VP, Calzadilla-Núñez A, Reyes-Reyes A, Lastre Amell G, Castellón-Montenegro H, Andrade Valles I, et al. Empathy, psychometrics, cut-off points in nursing students from Latin America. Int Nurs Rev. 2022;70(2):185-193. https://doi.org/10.1111/inr.12783

X

Referencias

Meneses-La-Riva ME, Suyo-Vega JA, Fernández-Bedoya VH. Humanized Care From the Nurse-Patient Perspective in a Hospital Setting: A Systematic Review of Experiences Disclosed in Spanish and Portuguese Scientific Articles. Front Public Health. 2021;9:737506. https://doi.org/10.3389/fpubh.2021.737506

X

Referencias

Tehranineshat B, Rakhshan M, Torabizadeh C, Fararouei M. Compassionate Care in Healthcare Systems: A Systematic Review. J Natl Med Assoc. 2019;111(5):546-54. https://doi.org/10.1016/j.jnma.2019.04.002

X

Referencias

Cheraghi MA, Esmaeili M, Salsali M. Seeking Humanizing Care in Patient-Centered Care Process: A Grounded Theory Study. Holist Nurs Pract. 2017;31(6):359-368. https://doi.org/10.1097/HNP.0000000000000233

X

Referencias

Walters DM, Maddaus M. Strategies of Well-being Training and Resilience. Thorac Surg Clin. 2024;34(3):299-308. https://doi.org/10.1016/j.thorsurg.2024.04.006

X

Referencias

Amsrud KE, Lyberg A, Severinsson E. Development of resilience in nursing students: A systematic qualitative review and thematic synthesis. Nurse Educ Pract. 2019;41:102621. https://doi.org/10.1016/j.nepr.2019.102621

X

Referencias

Bas-Sarmiento P, Fernández-Gutiérrez M, Baena-Baños M, Romero-Sánchez JM. Efficacy of empathy training in nursing students: A quasi-experimental study. Nurse Educ Today. 2017;59:59-65. https://doi.org/10.1016/j.nedt.2017.08.012

X

Referencias

Roberts ML, Kaur T. Effect of Storytelling and Empathy Training to Support Affective Learning in Undergraduate Nursing Students. Nurse Educ. 2023;48(5):260-64. https://doi.org/10.1097/NNE.0000000000001419

X

Referencias

Taylor R, Thomas-Gregory A, Hofmeyer A. Teaching empathy and resilience to undergraduate nursing students: A call to action in the context of Covid-19. Nurse Educ Today. 2020;94:104524. https://doi.org/10.1016/j.nedt.2020.104524

X

Referencias

Severino-González P, Toro-Lagos V, Santinelli-Ramos MA, Romero-Argueta J, Sarmiento-Peralta G, Kinney IS, et al. Social Responsibility and Spiritual Intelligence: University Students' Attitudes during COVID-19. Int J Environ Res Public Health. 2022;19(19):11911. https://doi.org/10.3390/ijerph191911911

X

Referencias

Serpa da Fonseca RMG, Aparecida Barbosa D, Yoshikawa Egry E. Formation in Social Responsibility of Nursing Professionals: a Brazilian Perspective. Invest Educ Enferm. 2018;36(2). https://doi.org/10.17533/udea.iee.v36n2e01

  1. Castellón-Montenegro H, Barraza-Ospino D, Borré-Ortiz YM, Lastre-Amell G, Erazo-Coronado AM, Díaz-Narváez VP. Empathy in nursing students from the Metropolitana University of Barranquilla (Colombia). Texto Contexto Enferm. 2020;29:e20180314. https://doi.org/10.1590/1980-265X-TCE-2018-0314

  2. Ebisch SJH, Scalabrini A, Northoff G, Mucci C, Sergi MR, Saggino A, et al. Intrinsic Shapes of Empathy: Functional Brain Network Topology Encodes Intersubjective Experience and Awareness Traits. Brain Sci. 2022;12(4):477. https://doi.org/10.3390/brainsci12040477

  3. Troncoso A, Blanco K, Rivera-Rei Á, Martínez-Pernía D. Empathy bodyssence: temporal dynamics of sensorimotor and physiological responses and the subjective experience in synchrony with the other's suffering. Front Psychol. 2024;15:1362064. https://doi.org/10.3389/fpsyg.2024.1362064

  4. Emmerich G, Wiek J, Höfling J. Life satisfaction in patients with chronic glaucoma-An overview. Ophthalmologie. 2024;121(1):4-10. https://doi.org/10.1007/s00347-023-01925-2

  5. Chengappa N, Rajkumar Honest PC, David K, Pricilla RA, Rahman SM, Rebecca G. Effect of BATHE interview technique on patient satisfaction in an ambulatory family medicine centre in South India. Fam Med Community Health. 2020;8(4):e000327. https://doi.org/10.1136/fmch-2020-000327

  6. Loue S. Teaching and Practicing Humanism and Empathy through Embodied Engagement. Medicina (Kaunas). 2022;58(3):330. https://doi.org/10.3390/medicina58030330

  7. Gonzalez-Liencres C, Shamay-Tsoory SG, Brüne M. Towards a neuroscience of empathy: ontogeny, phylogeny, brain mechanisms, context and psychopathology. Neurosci Biobehav Rev. 2013;37(8):1537-48. https://doi.org/10.1016/j.neubiorev.2013.05.001

  8. Díaz-Narváez VP, Calzadilla-Núñez A, Alonso LM, Torres-Martínez PA, Cervantes-Mendoza M, Fajardo-Ramos E. Empathy and ontogeny: a conceptual approach. West Indian Med J. 2017;66(3):1-4. https://www.mona.uwi.edu/fms/wimj/article/3107

  9. Kim J. Factors influencing nursing students' empathy. Korean J Med Educ. 2018;30(3):229-36. https://doi.org/10.3946/kjme.2018.97

  10. Tang Y, Wang C, Li Q, Liu G, Song D, Quan Z, et al. Neural Network Excitation/Inhibition: A Key to Empathy and Empathy Impairment. Neuroscientist. 2024;30(6):644-65. https://doi.org/10.1177/10738584231223119

  11. Veerareddy A, Fang H, Safari N, Xu P, Krueger F. Cognitive empathy mediates the relationship between gray matter volume size of dorsomedial prefrontal cortex and social network size: A voxel-based morphometry study. Cortex. 2023;169:279-89. https://doi.org/10.1016/j.cortex.2023.09.015

  12. Bethlehem RAI, Seidlitz J, White SR, Vogel JW, Anderson KM, Adamson C, et al. Brain charts for the human lifespan. Nature. 2022;604(7906):525-33. https://doi.org/10.1038/s41586-022-04554-y

  13. Maltby J, Day L, Hall S. Refining Trait Resilience: Identifying Engineering, Ecological, and Adaptive Facets from Extant Measures of Resilience. PLoS One. 2015;10(7):e0131826. https://doi.org/10.1371/journal.pone.0131826

  14. Hojat M, DeSantis J, Shannon SC, Mortensen LH, Speicher MR, Bragan L, et al. The Jefferson Scale of Empathy: a nationwide study of measurement properties, underlying components, latent variable structure, and national norms in medical students. Adv Health Sci Educ Theory Pract. 2018;23:899-920. https://doi.org/10.1007/s10459-018-9839-9

  15. Tzialla N, Boka V, Menexes G, Kotsanos N, Arapostathis K. Psychometric properties of the Greek version of the Jefferson Scale of Empathy and empathy levels in Greek dental postgraduate students. Eur Arch Paediatr Dent. 2023;24(6):691-70. https://link.springer.com/article/10.1007/s40368-023-00826-x

  16. Díaz-Narváez VP, Vallecampo Contreras A, Campos de Chavarría J, Estrada-Méndez N, Sánchez de Elías DA, Vilca LW, et al. La resiliencia es un predictor de la empatía en estudiantes de Enfermería. OSFHOME 2024. https://osf.io/fahx8?view_only=71a694ddaa9247a5bee02686211ced9a

  17. Yuan KH, Bentler PM. Three likelihoodbased methods for mean and Covariance structure analysis with nonnormal missing data. Sociol Methodol. 2000;30(1):165–200. https://doi.org/10.1111/0081-1750.00078

  18. Rhemtulla M, Brosseau-Liard PE, Savalei V. When can categorical variables be treated as continuous? A comparison of robust continuous and categorical SEM estimation methods under suboptimal conditions. Psychol Methods. 2012;17(3):354–33. https://doi.org/10.1037/a0029315

  19. Kline RB. Principles and Practice of Structural Equation Modeling (4th ed.). 2016. The Guilford Press.

  20. Schumacker RE, Lomax RG. A Beginner’s Guide to Structural Equation Modeling: Fourth Edition (4th ed.). 2015. Routledge.

  21. Cronbach LJ. Coefficient alpha and the internal structure of tests. Psychometrika. 1951;16(3):297–334. https://doi.org/10.1007/BF02310555

  22. McDonald RP. Test Theory: A Unified Treatment. 1999. Taylor & Francis.

  23. Viladrich C, Angulo-Brunet A, Doval E. A journey around alpha and omega to estimate internal consistency reliability. An Psicol. 2017;33(3):755–82. https://doi.org/10.6018/analesps.33.3.268401

  24. Díaz-Narváez VP, Vallecampo Contreras A, Campos de Chavarría, Estrada-Méndez N, Sánchez de Elías DA, Vilca LW, Reyes-Reyes A, Gamarra-Moncayo J. La resiliencia, predictor de la empatía en estudiantes de Enfermería. OSFHOME. 2025. https://doi.org/10.17605/OSF.IO/AE5XH

  25. Mylonas K, Furnham A. Bias in terms of culture and a method for reducing it: An eight-country “Explanations of Unemployment Scale” study. Educ Psychol Meas. 2014;74(1):77-96. http://dx.doi.org/10.1177/0013164413502669

  26. Masten AS, Coatsworth JD. The development of competence in favorable and unfavorable environments. Amer Psychol. 1998;53(2):205-220. https://doi.org/10.1037/0003-066X.53.2.205

  27. Kenner C, Boykova M. Burnout and Resilience in Neonatal Nurses. The Journal of Perinatal & Neonatal Nursing. 2023;37(3):178-180. http://dx.doi.org/10.1097/JPN.0000000000000750

  28. Golubovich J, Chang CG, Eatough EM. Safety climate, hardiness, and musculoskeletal complaints: A mediated moderation model. Appl Ergon. 2014;45(3):757–66. https://doi.org/10.1016/j.apergo.2013.10.008

  29. Skomorovsky A, Stevens S. Testing a Resilience Model among Canadian Forces Recruits. Mil Med. 2013;178(8):829–837. https://doi.org/10.7205/MILMED-D-12-00389

  30. Smith BW, Dalen J, Wiggins K, Tooley E, Christopher P, Bernard J. The Brief Resilience Scale: Assessing the ability to bounce back. Int J Behav Med. 2008;15(3):194–200. https://doi.org/10.1080/10705500802222972

  31. Howell KH, Miller-Graff LE. Protective factors associated with resilient functioning in young adulthood after childhood exposure to violence. Child Abuse Neglect. 2014;38(12):1985–94. https://doi.org/10.1016/j.chiabu.2014.10.010

  32. Braniecka A, Trzebińska E, Dowgiert A, Wytykowska A. Mixed Emotions and Coping: The Benefits of Secondary Emotions. Plos One. 2014;9(8):e103940. https://doi.org/10.1371/journal.pone.0103940

  33. Yuen WWY, Wong WCW, Holroyd E, Tang CSK. Resilience in Work-Related Stress among Female Sex Workers in Hong Kong. Qual Health Res. 2014;24(9):1232–41. https://doi.org/10.1177/1049732314544968

  34. Sullivan V, Hughes V, Wilson DR. Nursing Burnout and Its Impact on Health. Nurs Clin North Am. 2022;57(1):153-69. https://doi.org/10.1016/j.cnur.2021.11.011

  35. Rivera-Burciaga AR, Palacios M, Kemery SA. Educating for equity in palliative care: Implications of the Future of Nursing 2030 Report. J Prof Nurs. 2022;42:134-39. https://doi.org/10.1016/j.profnurs.2022.06.012

  36. Shiraishi Y, Saito Y, Kuroki T, Yoshinaga N, Tanoue H, Hayashi Y. Research and Future Challenges for Disseminating Strengths-Based Nursing and Healthcare in Japan. Nurs Leadersh. 2024;36(4):52-56. https://doi.org/10.12927/cjnl.2024.27308

  37. Díaz-Narváez VP, Calzadilla-Núñez A, Reyes-Reyes A, Lastre Amell G, Castellón-Montenegro H, Andrade Valles I, et al. Empathy, psychometrics, cut-off points in nursing students from Latin America. Int Nurs Rev. 2022;70(2):185-193. https://doi.org/10.1111/inr.12783

  38. Meneses-La-Riva ME, Suyo-Vega JA, Fernández-Bedoya VH. Humanized Care From the Nurse-Patient Perspective in a Hospital Setting: A Systematic Review of Experiences Disclosed in Spanish and Portuguese Scientific Articles. Front Public Health. 2021;9:737506. https://doi.org/10.3389/fpubh.2021.737506

  39. Tehranineshat B, Rakhshan M, Torabizadeh C, Fararouei M. Compassionate Care in Healthcare Systems: A Systematic Review. J Natl Med Assoc. 2019;111(5):546-54. https://doi.org/10.1016/j.jnma.2019.04.002

  40. Cheraghi MA, Esmaeili M, Salsali M. Seeking Humanizing Care in Patient-Centered Care Process: A Grounded Theory Study. Holist Nurs Pract. 2017;31(6):359-368. https://doi.org/10.1097/HNP.0000000000000233

  41. Walters DM, Maddaus M. Strategies of Well-being Training and Resilience. Thorac Surg Clin. 2024;34(3):299-308. https://doi.org/10.1016/j.thorsurg.2024.04.006

  42. Amsrud KE, Lyberg A, Severinsson E. Development of resilience in nursing students: A systematic qualitative review and thematic synthesis. Nurse Educ Pract. 2019;41:102621. https://doi.org/10.1016/j.nepr.2019.102621

  43. Bas-Sarmiento P, Fernández-Gutiérrez M, Baena-Baños M, Romero-Sánchez JM. Efficacy of empathy training in nursing students: A quasi-experimental study. Nurse Educ Today. 2017;59:59-65. https://doi.org/10.1016/j.nedt.2017.08.012

  44. Roberts ML, Kaur T. Effect of Storytelling and Empathy Training to Support Affective Learning in Undergraduate Nursing Students. Nurse Educ. 2023;48(5):260-64. https://doi.org/10.1097/NNE.0000000000001419

  45. Taylor R, Thomas-Gregory A, Hofmeyer A. Teaching empathy and resilience to undergraduate nursing students: A call to action in the context of Covid-19. Nurse Educ Today. 2020;94:104524. https://doi.org/10.1016/j.nedt.2020.104524

  46. Severino-González P, Toro-Lagos V, Santinelli-Ramos MA, Romero-Argueta J, Sarmiento-Peralta G, Kinney IS, et al. Social Responsibility and Spiritual Intelligence: University Students' Attitudes during COVID-19. Int J Environ Res Public Health. 2022;19(19):11911. https://doi.org/10.3390/ijerph191911911

  47. Serpa da Fonseca RMG, Aparecida Barbosa D, Yoshikawa Egry E. Formation in Social Responsibility of Nursing Professionals: a Brazilian Perspective. Invest Educ Enferm. 2018;36(2). https://doi.org/10.17533/udea.iee.v36n2e01