Crossmark

Rev Cuid. 2025; 16(3): e4768

https://doi.org/10.15649/cuidarte.4768

RESEARCH ARTICLE

Resilience, predictor of empathy in nursing students

La resiliencia, predictor de la empatía en estudiantes de Enfermería

Resiliência, um preditor de empatia em estudantes de enfermagem

Universidad Andres Bello. Santiago, Chile.
Universidad Evangélica de El Salvador.
E-mail: victor.diaz@unab.cl Correspondence Author
Víctor P. Díaz-Narváez
Universidad Evangélica de El Salvador.
San Salvador, El Salvador.
E-mail: andrea.vallecampo@uees.edu.sv
Andrea Vallecampo Contreras
Universidad Evangélica de El Salvador.
San Salvador, El Salvador.
E-mail: johanna.campos@uees.edu.sv
Johanna Campos de Chavarría
Universidad Evangélica de El Salvador.
San Salvador, El Salvador.
E-mail: nuvia.estrada@uees.edu.sv
Nuvia Estrada-Méndez
Universidad Evangélica de El Salvador.
San Salvador, El Salvador.
E-mail: investigaciones.ciss@uees.edu.sv
Doris Alicia Sánchez de Elías
Universidad Señor de Sipán.
Chiclayo, Perú.
E-mail: lwquiro@gmail.com
Lindsey W. Vilca
Universidad Santo Tomás.
Concepción, Chile.
E-mail: areyesr@santotomas.cl
Alejandro Reyes-Reyes
Universidad Católica Santo Toribio de Mogrovejo.
Chiclayo, Perú.
E-mail: gamarramoncayoj@gmail.com
José Gamarra-Moncayo

Highlights


 

How to cite this article: Díaz-Narváez Víctor P, Vallecampo Contreras Andrea, Campos de Chavarría Johanna, Estrada-Méndez Nuvia, Sánchez de Elías Doris Alicia, Vilca Lindsey W, Reyes-Reyes Alejandro, Gamarra-Moncayo José. Resilience, predictor of empathy in Nursing students. Revista Cuidarte. 2025;16(3):e4768.https://doi.org/10.15649/cuidarte.4768

Received: December 11th 2024
Accepted:
July 22nd 2025
Published:
December 17th 2025

CreativeCommons 

E-ISSN: 2346-3414


Abstract

Introduction: Studies attempting to predict empathy based on resilience are characterized by incomplete theories of both constructs and focus on obtaining empirical evidence. Objective: To verify whether resilience can predict empathy. Materials and Methods: A cross-sectional construct validity study was conducted. Salvadorean nursing students were assessed using the Jefferson Scale of Empathy-Health Professions Students (JSE-HPS) and the Engineering, Ecological and Adaptive (EEA) resilience scale. Psychometric analyses (confirmatory factor analysis, reliability, and invariance) were conducted, and prediction was assessed using structural equations. Results: The compliance of the model of both constructs and the reliability of the data were verified. Some dimensions of resilience positively predicted the dimensions of empathy, while others predicted them negatively. Discussion: Ecological resilience and engineering resilience positively predicted all the dimensions of empathy. However, adaptive resilience negatively predicted empathy, suggesting that students may lack sufficiently developed adaptive traits to prevent declines in "compassionate care" and "standing in the patient's shoes." Therefore, their ability to connect emotionally and understand the patient's situation is hampered by a deficit of the traits that support adaptation to new situations. Conclusion: Empathy and resilience education cannot be independent of each other. On the contrary, resilience exerts a protective effect that enables the free expression of empathy that students have developed over the course of their lives.

Keywords: Resilience, Psychological; Empathy; Psychometrics; Reproducibility of Results; Students; Vocational Education


Resumen

Introducción: Los estudios que intentan predecir la empatía a partir de la resiliencia se caracterizan por teorías incompletas de ambos constructos y por centrarse principalmente en la obtención de evidencia empírica. Objetivo: Comprobar si la resiliencia puede predecir la empatía. Materiales y Métodos: Estudio de corte transversal y de validez de constructo. Se evaluó a estudiantes salvadoreños de Enfermería mediante la Jefferson Scale of Empathy–Health Professions Students (JSE-HPS) y la Engineering, Ecological and Adaptive (EEA). Se llevaron a cabo análisis psicométricos (análisis factorial confirmatorio, confiabilidad e invarianza) y la predicción se evaluó mediante ecuaciones estructurales. Resultados: Se verificó el cumplimiento del modelo en ambos constructos y la confiabilidad de los datos. Algunas dimensiones de resiliencia predijeron positivamente las dimensiones de la empatía, mientras que otras lo hicieron de manera negativa. Discusión: La resiliencia ecológica y la de ingeniería predijeron positivamente todas las dimensiones de la empatía. Sin embargo, la resiliencia adaptativa predijo negativamente la empatía, lo que sugiere que los estudiantes no tienen los rasgos adaptativos suficientemente desarrollados para evitar disminuciones en “cuidado compasivo” y “ponerse en el lugar del paciente”. En consecuencia, su capacidad para conectarse emocionalmente y comprender la situación del paciente se ve limitada por un déficit en los rasgos que favorecen la adaptación a nuevas situaciones. Conclusión: La formación en empatía y resiliencia no puede abordarse de manera independiente. Por el contrario, la resiliencia ejerce un efecto protector que permite la libre expresión de la empatía desarrollada por los estudiantes a lo largo de su vida.

Palabras Clave: Resiliencia Psicológica; Empatía; Psicometría; Reproductibilidad de Resultados; Estudiantes; Formación Vocacional


Resumo

Introdução: Estudos que buscam predizer a empatia com base na resiliência são caracterizados por teorias incompletas de ambos os construtos e se concentram na obtenção de evidências empíricas. Objetivo: Testar se a resiliência pode predizer a empatia. Materiais e Métodos: Foi realizado um estudo transversal de validade de construto. Estudantes de enfermagem colombianos foram avaliados por meio da Escala Jefferson de Empatia para Estudantes de Ciências da Saúde e da Escala de Resiliência Individual. Utilizou-se análise psicométrica (análise fatorial confirmatória, confiabilidade e invariância), e a predição foi realizada por meio de equações estruturais. Resultados: A conformidade do modelo de ambos os construtos e a confiabilidade dos dados foram verificadas. Constatou-se que algumas dimensões previram positivamente as dimensões da empatia, enquanto outras as previram negativamente. Discussão: A resiliência ecológica e a resiliência da engenharia, especificamente, predizem positivamente todas as dimensões da empatia. No entanto, a resiliência adaptativa a prediz negativamente. Esta última situação implica que os estudantes não possuem traços adaptativos suficientemente desenvolvidos para evitar um declínio nas dimensões do cuidado compassivo e de "colocar-se no lugar do paciente". Portanto, sua capacidade de se conectar emocionalmente e compreender a situação do paciente é prejudicada por um déficit nas características que permitem a adaptação à nova situação. Conclusão: O treinamento em empatia e resiliência não podem ser independentes. Pelo contrário, o efeito protetor da resiliência permite a livre expressão da empatia que o aluno desenvolveu ao longo da vida.

Palavras-Chave: Resiliência Psicológica; Empatia; Psicometria; Reprodutibilidade dos Testes; Estudantes; Educação Vocacional


 

Introduction

Empathy is an attribute that enables interaction between Nursing professionals and patients (intersubjectivity)1. Through this interrelationship, Nursing professionals are able to understand the subjectivity of patients' thoughts, comprehend intellectually or imaginatively their conditions, and experience patients' emotions as if they were their own, but without renouncing the principle of objectivity and avoiding emotional contagion2. The described situation gives patients the opportunity to feel that their health condition is understood, helping to establish deeper bonds with the Nursing professional3. This situation benefits patients, Nursing professionals, and the comprehensive therapeutic process. All these benefits have been extensively described in several studies4,5. Consequently, empathy is an important contributing factor, along with other factors, in establishing a solid foundation for the development and implementation of humane patient care6.

The emergence and development of empathy can only be explained from both an evolutionary perspective (phylogeny) and an individual's life experience (ontogeny)7. Empathy is an attribute characterized by genetic inheritance rooted in phylogenetic processes and by the extent to which this inheritance is expressed through ontogenetic processes8. While phylogeny provides the genetic possibility of developing empathy (genetic makeup), ontogeny determines if that possibility can reach various stages of development. This suggests that ontogenetic processes are directly related to the development of empathic capacity in an individual. The empathy ultimately "achieved" depends on numerous factors influencing development9, beginning in early childhood and continuing until the neural structures that enable the development of positive emotions (limbic system)10 and cognitive abilities (prefrontal and temporal cortex) are fully developed in young adulthood11. Both facets of empathy evolve in parallel. Therefore, empathy development is a process that begins naturally in early childhood and continues until the neural architecture of young adults is consolidated12. As a result, one of the last (and most important) windows of opportunity for cultivating empathy aligned with the professional role of nurses is during their university education.

There are two fundamental stages for ensuring that empathy education for Nursing students has a greater chance of success. The first stage involves conducting an empathy "diagnosis." This diagnosis involves evaluating empathy levels, including cognitive and emotional components, and identifying strengths and weaknesses during the diagnosis. It is followed by a parallel analysis that examines factors that could theoretically have a positive or negative impact on empathy, such as resilience. Such a diagnosis could lead us to recognize that an effective diagnosis of empathy not only depends on the empathy that students have developed throughout their lives before entering university, but also includes assessing how certain factors may contribute to explaining it. Consequently, a serious and responsible intervention would not only include all the necessary elements in the teaching-learning process to consolidate empathy education, but also the need to introduce the factors shown to be predictors of empathy into the aforementioned processes. In line with this rationale, the present study aimed to determine whether the dimensions of resilience can predict the dimensions of empathy in Nursing students.


Materials and Methods

Design
This was a non-experimental, cross-sectional, psychometric study with construct validity.

Population
The study population comprised Nursing students enrolled in the Faculty of Health Sciences at the Universidad Evangélica de El Salvador (El Salvador) (n=160).

Sample
The sample consisted of 110 students assessed in May 2024, representing 68.75% of the total population. Although this sample was not randomly selected, it included almost the entire population; therefore, the results can be extrapolated to the population under study.

Variables
Resilience was considered the independent variable, and empathy the dependent variable.

Eligibility criteria
Inclusion. Students who voluntarily expressed their desire to participate in this research and signed the informed consent form were included.
Exclusion. Students who did not attend classes on the day of data collection or those who completed the instruments but did not sign the informed consent form were excluded from the study.

Instruments

Individual resilience
Trait resilience scale. The Engineering, Ecological, and Adaptive (EEA) resilience scale13 assesses three facets of resilience: engineering (items 1–4), ecological (items 5–8), and adaptive (items 9–12). This scale consists of 12 items rated on a 5-point Likert scale ranging from "Strongly disagree" (1) to "Strongly agree" (5). The EEA resilience scale has demonstrated satisfactory internal consistency and test-retest reliability (MacDonald's omega = 0.70–0.86; Cronbach's alpha = 0.68–0.82). Furthermore, this scale exhibits a stable cross-cultural factor structure, convergent and construct validity in relation to personality traits, and a positive contribution to clinical and non-clinical psychological health statuses13.

Empathy
Jefferson Scale of Empathy-Health Professions students (JSE-HSS)14,15. This scale comprises 20 items that measure empathy levels in health science students across various specialties. Items are rated on a 7-point Likert scale ranging from 1 (strongly disagree) to 7 (strongly agree). The scale measures three dimensions: compassionate care (CC; items 1, 7, 8, 11, 12, 14, 18, 19); perspective taking (PT; items 2, 4, 5, 9, 10, 13, 15, 16, 17, 20); and standing in the patient's shoes (SPS; items 3 and 6). PT and SPS dimensions constitute the cognitive component of empathy, whereas CC reflects the emotional component of this construct. The scale has demonstrated adequate internal consistency (α = 0.78– 0.92) and appropriate correlations with other psychological variables15.

Both instruments underwent cultural adaptation through the following processes: translation and back-translation (translation from the original English to Spanish and from Spanish into English), expert panel review of the translation, and finally, pilot testing with 20 volunteer students from the study population to verify content comprehension.

Procedure
Students were assessed in classrooms, in a formal academic setting, using an online questionnaire. The instruments were administered by properly trained educators who ensured students' voluntary participation.

Statistical analysis
Descriptive statistics (mean, standard deviation, skewness, and kurtosis) were calculated for both variables and their dimensions. For continuous quantitative variables, normality was tested using the Kolmogorov-Smirnov test (K-S; n>50).

Confirmatory Factor Analysis (CFA) was performed using the robust maximum likelihood estimator in a multiple linear regression (MLR) analysis16,17, as the items had more than five response categories18. Model fit was evaluated using the following criteria: root mean square error of approximation (RMSEA < 0.08), standardized root mean squared error (SRMR < 0.08), comparative fit index (CFI > 0.95), and Tucker-Lewis Index (TLI > 0.95)19,20. Internal consistency of the scale was assessed using Cronbach's alpha21 and McDonald's omega coefficients22, with values > 0.70 considered acceptable23. All analyses described were conducted in R (RStudio interface) using the following packages: lavaan version 0.6-17, psych version 2.4.1, semTools version 0.5-6, and MVN version 5.9. Statistical significance was set at p < 0.05 (α = 0.05). All data collected are freely available for access and consultation at OSFHOME24.

Ethical considerations
This study was approved by the Research Directorate and the Health Research Ethics Committee of the Universidad Evangélica de El Salvador (CEIS-UEES), Minutes No. 018 of April 2024. Participating students considered minors (age < 18 years) completed the instrument only after prior parental consent was obtained. The study was classified as minimal risk.

 

Resultados

The age data were normal (p >0.05). The sample represented 68.75% of the total population. The distribution by sex was 20.00% male (n = 22) and 80.00% female (n = 88). The mean age of male students was 23.59 years (SD = 3.92), whereas the mean age of female students was 22.89 years (SD = 4.72). Table 1 presents mean, standard deviation, skewness, and kurtosis estimates for each construct studied and its respective dimensions. The skewness and kurtosis estimates are within acceptable ranges.

Table 1. Descriptive results of the studied constructs and their corresponding dimensions. n=110

Measurement models

The present study found that the scale of empathy presents adequate model fit indices (χ2 = 261.00; df = 165; p < 0.001; RMSEA = 0.075, 90% CI [0.056 – 0.093]; CFI = 0.90; TLI = 0.88; SRMR = 0.099), supporting validity based on internal structure. Regarding reliability, all dimensions of the scale show acceptable internal consistency: perspective taking (ω = 0.90; α = 0.89), compassionate care (ω = 0.87; α = 0.84), and standing in the patient's shoes (ω = 0.52; α = 0.51).

In relation to the resilience scale, this instrument also showed strong evidence of validity based on internal structure (χ2 = 79.55; df = 51; p = 0.006; RMSEA = 0.076, 90% CI [0.037 – 0.110]; CFI = 0.95; TLI = 0.93; SRMR = 0.063). In addition, it showed adequate and acceptable reliability across all dimensions: Engineering (ω = 0.88; α = 0.87), ecological (ω = 0.84; α = 0.84), and adaptive (ω = 0.79; α = 0.79). All these results show that both measurement models (empathy and resilience) are adequately represented and are suitable for the structural model.

Explanatory model

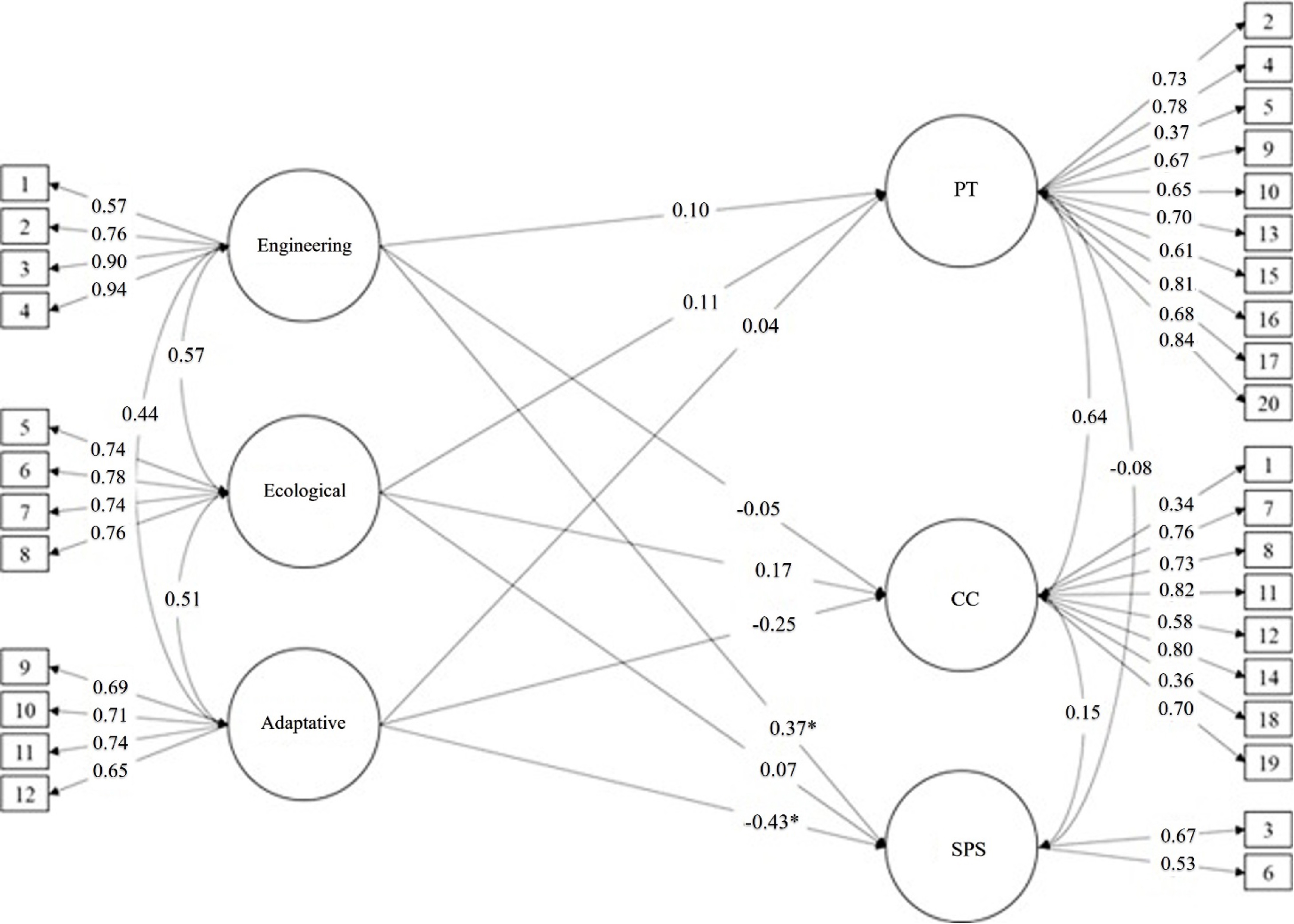
The present study showed that the structural model presents acceptable fit indices (χ2 = 658.46; df = 447; p < 0.001; RMSEA = 0.065, 90% CI [0.053 – 0.076]; CFI = 0.88; TLI = 0.86; SRMR = 0.086). As shown in Figure 1, the engineering resilience dimension did not significantly predict empathy dimensions, except for the "standing in the patient's shoes" dimension (0.37). Regarding the ecological dimension, Figure 1 shows that it did not significantly predict the dimensions of empathy. Furthermore, the adaptive dimension significantly predicted only standing in the patient's shoes dimension (0.43).

Figure 1. Explanatory model of empathy in Nursing students

PT= Perspective Taking; CC= Compassionate Care; SPS= Standing in the Patient's Shoes. Values represent standardized regression coefficients (β) of Pearson's correlations.

 

Discusion

The results of the psychometric study confirmed that the data collected for both constructs demonstrated internal validity and reliability. Therefore, the analyses derived from these conditions will not be characterized by biases attributable to internal structure validity25. This process should be considered a standard methodological routine in all studies that employ measurement instruments to assess attributes, such as those analyzed in this study.

The concept of resilience generally expresses the personal and interpersonal capacities and internal strengths that enable learning and growth in the face of adverse circumstances. Some authors conceptualize resilience as a dynamic construct encompassing a broad range of phenomena that enable successful adaptation to threats that might otherwise hinder personal development26. Although resilience requires an individual response, it is not exclusively an individual characteristic since it is shaped by the interplay of individual and environmental factors. When these factors converge, they may themselves become sources of threat. In the context of Nursing education, students consistently encounter highly demanding situations that compel them to confront themselves. Such confrontation creates the conditions for students to recognize their potential and abilities, thereby strengthening themselves, learning, and responding effectively to disruptive circumstances encountered during professional practice27.

Within this general framework, the results reported in this article should be analyzed, and the analysis should include how resilience characteristics among Nursing students may predict empathy. In this regard, it should be emphasized that the three dimensions assessed by the resilience instrument represent three different but continuous moments. Partial success in one of them will not guarantee an adequate resilient response; rather, a positive resilient response depends on consistent success across all three moments. However, it should be noted that a positive resilient response does not necessarily translate into higher empathy, as the process of developing empathy follows its own path and distinct characteristics. The function of resilience is to cope with disruptions in such a way that the empathy attained by the student, whether high or low, is not affected.

Ecological resilience reflects the ability to resist and absorb a disturbance before reorganizing essential defense mechanisms to maintain equilibrium at critical levels. It is, therefore, the first response to a disturbance. The results of this study showed that ecological resilience positively predicted all three dimensions of empathy, suggesting that students may possess traits associated with the ability to endure negative events. Such traits include robustness, confidence in one's strengths and abilities, stoicism, resourcefulness, and determination in coping with negative events throughout life28,29.

These traits must be sufficiently strong so as not to affect any of the dimensions of empathy. This means that these traits associated with this dimension appear to have the property of not affecting the ability to engage emotionally and act to help the patient (CC); the ability to understand the patient's condition intellectually or imaginatively (PT); and the ability to appreciate the subjectivity of the patient's thoughts (SPS). It should be noted that the mean score observed for this dimension of resilience was 16.15 (Table 1), which indicates that there is room for considering the need to strengthen this dimension.

Engineering resilience refers to an individual's ability to recover or "bounce back" to baseline following adverse experiences30,31. Consequently, it is the ability to return to the initial state after suffering a negative event. It thus represents the "second moment" of resilient response. This dimension has been positively associated with "spirituality" and "emotional intelligence," some of the specific traits of this dimension31. In the present study, engineering resilience positively predicted AT and SPS (i.e., the cognitive component) but negatively predicted CC. However, the negative predictive value was low (Figure 1), suggesting that its effect is small. The observed mean score for this dimension was 13.56, which shows that there are still opportunities for further development in this dimension.

Adaptive resilience reflects the ability to adapt effectively to changes caused by disruption, adjust to circumstances, be flexible, change according to events, solve problems innovatively, constantly attempt to positively transform adverse aspects, and respond to disruptions with strength and moderation32,33. Adaptive resilience represents the "third moment" of resilient response. The results observed in relation to this dimension showed that adaptive resilience primarily predicted CC and SPS negatively. The relatively low mean score in this dimension (14.73; Table 1) may reduce students' emotional engagement at a given moment and, therefore, reduce their ability to assist patients. Moreover, it may diminish their ability to understand the subjectivity of patients' thoughts, thereby limiting their ability to feel and understand the patient's condition, hindering natural patient-student interactions, and, in the future, affecting the professional's natural activity with the patient.

Overall, the results observed in this study point to deficits in resilience education, particularly in adaptive resilience. These results are relevant to the professional future of Nursing students because they limit their chances of successfully coping with disturbances encountered during their Nursing practice34-36. In parallel, the empathy scores observed, when compared with established cut-off points for Latin American students37, suggest potential for further growth. Specifically, overall empathy scores and their dimensions were as follows: Empathy = 97.38 (high); CC = 31.66 (medium); AT = 59.25 (high), and SPS = 6.46 (medium). These results may hinder the educational initiatives aimed at cultivating the capacities required for humane patient care37,39.

Although not the primary objective of this study, it is necessary to point out that resilience, like empathy, can be enhanced through educational actions40-43. Therefore, these results should be considered by the institution responsible for the education of the participating students to improve their curriculum. Regardless of the specific findings of this study, the predictive role of resilience for empathy appears to be a general phenomenon44. Despite the scarcity of research of this type in Latin America, fostering education about resilience and empathy in Nursing students should be regarded as part of the social responsibility of higher education institutions45-47. Additionally, coping strategies for adverse events should also be taught.

Strengths and limitations

This study is characterized by an evaluation of the measurement model as a prerequisite for ensuring that the values of empathy and resilience (and their respective dimensions) are not biased by errors arising from non-compliance with the measurement model. As a result, the predictive values for some dimensions are robust compared to others. However, the sample cannot be considered representative of the target population, as the study characteristics did not allow for mandatory participation of students in completing the administered instruments.

 

Conclusion

The findings indicate that the dimensions of resilience predict the dimensions of empathy. Nursing education institutions should therefore integrate resilience and empathy education into their curricula.

Conflict of interest: The authors declare no conflict of interest.

Funding: This research received no funding.

 

References

X

Referencias

Castellón-Montenegro H, Barraza-Ospino D, Borré-Ortiz YM, Lastre-Amell G, Erazo-Coronado AM, Díaz-Narváez VP. Empathy in nursing students from the Metropolitana University of Barranquilla (Colombia). Texto Contexto Enferm. 2020;29:e20180314. https://doi.org/10.1590/1980-265X-TCE-2018-0314

X

Referencias

Ebisch SJH, Scalabrini A, Northoff G, Mucci C, Sergi MR, Saggino A, et al. Intrinsic Shapes of Empathy: Functional Brain Network Topology Encodes Intersubjective Experience and Awareness Traits. Brain Sci. 2022;12(4):477. https://doi.org/10.3390/brainsci12040477

X

Referencias

Troncoso A, Blanco K, Rivera-Rei Á, Martínez-Pernía D. Empathy bodyssence: temporal dynamics of sensorimotor and physiological responses and the subjective experience in synchrony with the other's suffering. Front Psychol. 2024;15:1362064. https://doi.org/10.3389/fpsyg.2024.1362064

X

Referencias

Emmerich G, Wiek J, Höfling J. Life satisfaction in patients with chronic glaucoma-An overview. Ophthalmologie. 2024;121(1):4-10. https://doi.org/10.1007/s00347-023-01925-2

X

Referencias

Chengappa N, Rajkumar Honest PC, David K, Pricilla RA, Rahman SM, Rebecca G. Effect of BATHE interview technique on patient satisfaction in an ambulatory family medicine centre in South India. Fam Med Community Health. 2020;8(4):e000327. https://doi.org/10.1136/fmch-2020-000327

X

Referencias

Loue S. Teaching and Practicing Humanism and Empathy through Embodied Engagement. Medicina (Kaunas). 2022;58(3):330. https://doi.org/10.3390/medicina58030330

X

Referencias

Gonzalez-Liencres C, Shamay-Tsoory SG, Brüne M. Towards a neuroscience of empathy: ontogeny, phylogeny, brain mechanisms, context and psychopathology. Neurosci Biobehav Rev. 2013;37(8):1537-48. https://doi.org/10.1016/j.neubiorev.2013.05.001

X

Referencias

Díaz-Narváez VP, Calzadilla-Núñez A, Alonso LM, Torres-Martínez PA, Cervantes-Mendoza M, Fajardo-Ramos E. Empathy and ontogeny: a conceptual approach. West Indian Med J. 2017;66(3):1-4. https://www.mona.uwi.edu/fms/wimj/article/3107

X

Referencias

Kim J. Factors influencing nursing students' empathy. Korean J Med Educ. 2018;30(3):229-36. https://doi.org/10.3946/kjme.2018.97

X

Referencias

Tang Y, Wang C, Li Q, Liu G, Song D, Quan Z, et al. Neural Network Excitation/Inhibition: A Key to Empathy and Empathy Impairment. Neuroscientist. 2024;30(6):644-65. https://doi.org/10.1177/10738584231223119

X

Referencias

Veerareddy A, Fang H, Safari N, Xu P, Krueger F. Cognitive empathy mediates the relationship between gray matter volume size of dorsomedial prefrontal cortex and social network size: A voxel-based morphometry study. Cortex. 2023;169:279-89. https://doi.org/10.1016/j.cortex.2023.09.015

X

Referencias

Bethlehem RAI, Seidlitz J, White SR, Vogel JW, Anderson KM, Adamson C, et al. Brain charts for the human lifespan. Nature. 2022;604(7906):525-33. https://doi.org/10.1038/s41586-022-04554-y

X

Referencias

Maltby J, Day L, Hall S. Refining Trait Resilience: Identifying Engineering, Ecological, and Adaptive Facets from Extant Measures of Resilience. PLoS One. 2015;10(7):e0131826. https://doi.org/10.1371/journal.pone.0131826

X

Referencias

Hojat M, DeSantis J, Shannon SC, Mortensen LH, Speicher MR, Bragan L, et al. The Jefferson Scale of Empathy: a nationwide study of measurement properties, underlying components, latent variable structure, and national norms in medical students. Adv Health Sci Educ Theory Pract. 2018;23:899-920. https://doi.org/10.1007/s10459-018-9839-9

X

Referencias

Tzialla N, Boka V, Menexes G, Kotsanos N, Arapostathis K. Psychometric properties of the Greek version of the Jefferson Scale of Empathy and empathy levels in Greek dental postgraduate students. Eur Arch Paediatr Dent. 2023;24(6):691-70. https://link.springer.com/article/10.1007/s40368-023-00826-x

X

Referencias

Díaz-Narváez VP, Vallecampo Contreras A, Campos de Chavarría J, Estrada-Méndez N, Sánchez de Elías DA, Vilca LW, et al. La resiliencia es un predictor de la empatía en estudiantes de Enfermería. OSFHOME 2024. https://osf.io/fahx8?view_only=71a694ddaa9247a5bee02686211ced9a

X

Referencias

Yuan KH, Bentler PM. Three likelihoodbased methods for mean and Covariance structure analysis with nonnormal missing data. Sociol Methodol. 2000;30(1):165–200. https://doi.org/10.1111/0081-1750.00078

X

Referencias

Rhemtulla M, Brosseau-Liard PE, Savalei V. When can categorical variables be treated as continuous? A comparison of robust continuous and categorical SEM estimation methods under suboptimal conditions. Psychol Methods. 2012;17(3):354–33. https://doi.org/10.1037/a0029315

X

Referencias

Kline RB. Principles and Practice of Structural Equation Modeling (4th ed.). 2016. The Guilford Press.

X

Referencias

Schumacker RE, Lomax RG. A Beginner’s Guide to Structural Equation Modeling: Fourth Edition (4th ed.). 2015. Routledge.

X

Referencias

Cronbach LJ. Coefficient alpha and the internal structure of tests. Psychometrika. 1951;16(3):297–334. https://doi.org/10.1007/BF02310555

X

Referencias

McDonald RP. Test Theory: A Unified Treatment. 1999. Taylor & Francis.

X

Referencias

Viladrich C, Angulo-Brunet A, Doval E. A journey around alpha and omega to estimate internal consistency reliability. An Psicol. 2017;33(3):755–82. https://doi.org/10.6018/analesps.33.3.268401

X

Referencias

Díaz-Narváez VP, Vallecampo Contreras A, Campos de Chavarría, Estrada-Méndez N, Sánchez de Elías DA, Vilca LW, Reyes-Reyes A, Gamarra-Moncayo J. La resiliencia, predictor de la empatía en estudiantes de Enfermería. OSFHOME. 2025. https://doi.org/10.17605/OSF.IO/AE5XH

X

Referencias

Mylonas K, Furnham A. Bias in terms of culture and a method for reducing it: An eight-country “Explanations of Unemployment Scale” study. Educ Psychol Meas. 2014;74(1):77-96. http://dx.doi.org/10.1177/0013164413502669

X

Referencias

Masten AS, Coatsworth JD. The development of competence in favorable and unfavorable environments. Amer Psychol. 1998;53(2):205-220. https://doi.org/10.1037/0003-066X.53.2.205

X

Referencias

Kenner C, Boykova M. Burnout and Resilience in Neonatal Nurses. The Journal of Perinatal & Neonatal Nursing. 2023;37(3):178-180. http://dx.doi.org/10.1097/JPN.0000000000000750

X

Referencias

Golubovich J, Chang CG, Eatough EM. Safety climate, hardiness, and musculoskeletal complaints: A mediated moderation model. Appl Ergon. 2014;45(3):757–66. https://doi.org/10.1016/j.apergo.2013.10.008

X

Referencias

Skomorovsky A, Stevens S. Testing a Resilience Model among Canadian Forces Recruits. Mil Med. 2013;178(8):829–837. https://doi.org/10.7205/MILMED-D-12-00389

X

Referencias

Smith BW, Dalen J, Wiggins K, Tooley E, Christopher P, Bernard J. The Brief Resilience Scale: Assessing the ability to bounce back. Int J Behav Med. 2008;15(3):194–200. https://doi.org/10.1080/10705500802222972

X

Referencias

Howell KH, Miller-Graff LE. Protective factors associated with resilient functioning in young adulthood after childhood exposure to violence. Child Abuse Neglect. 2014;38(12):1985–94. https://doi.org/10.1016/j.chiabu.2014.10.010

X

Referencias

Braniecka A, Trzebińska E, Dowgiert A, Wytykowska A. Mixed Emotions and Coping: The Benefits of Secondary Emotions. Plos One. 2014;9(8):e103940. https://doi.org/10.1371/journal.pone.0103940

X

Referencias

Yuen WWY, Wong WCW, Holroyd E, Tang CSK. Resilience in Work-Related Stress among Female Sex Workers in Hong Kong. Qual Health Res. 2014;24(9):1232–41. https://doi.org/10.1177/1049732314544968

X

Referencias

Sullivan V, Hughes V, Wilson DR. Nursing Burnout and Its Impact on Health. Nurs Clin North Am. 2022;57(1):153-69. https://doi.org/10.1016/j.cnur.2021.11.011

X

Referencias

Rivera-Burciaga AR, Palacios M, Kemery SA. Educating for equity in palliative care: Implications of the Future of Nursing 2030 Report. J Prof Nurs. 2022;42:134-39. https://doi.org/10.1016/j.profnurs.2022.06.012

X

Referencias

Shiraishi Y, Saito Y, Kuroki T, Yoshinaga N, Tanoue H, Hayashi Y. Research and Future Challenges for Disseminating Strengths-Based Nursing and Healthcare in Japan. Nurs Leadersh. 2024;36(4):52-56. https://doi.org/10.12927/cjnl.2024.27308

X

Referencias

Díaz-Narváez VP, Calzadilla-Núñez A, Reyes-Reyes A, Lastre Amell G, Castellón-Montenegro H, Andrade Valles I, et al. Empathy, psychometrics, cut-off points in nursing students from Latin America. Int Nurs Rev. 2022;70(2):185-193. https://doi.org/10.1111/inr.12783

X

Referencias

Meneses-La-Riva ME, Suyo-Vega JA, Fernández-Bedoya VH. Humanized Care From the Nurse-Patient Perspective in a Hospital Setting: A Systematic Review of Experiences Disclosed in Spanish and Portuguese Scientific Articles. Front Public Health. 2021;9:737506. https://doi.org/10.3389/fpubh.2021.737506

X

Referencias

Tehranineshat B, Rakhshan M, Torabizadeh C, Fararouei M. Compassionate Care in Healthcare Systems: A Systematic Review. J Natl Med Assoc. 2019;111(5):546-54. https://doi.org/10.1016/j.jnma.2019.04.002

X

Referencias

Cheraghi MA, Esmaeili M, Salsali M. Seeking Humanizing Care in Patient-Centered Care Process: A Grounded Theory Study. Holist Nurs Pract. 2017;31(6):359-368. https://doi.org/10.1097/HNP.0000000000000233

X

Referencias

Walters DM, Maddaus M. Strategies of Well-being Training and Resilience. Thorac Surg Clin. 2024;34(3):299-308. https://doi.org/10.1016/j.thorsurg.2024.04.006

X

Referencias

Amsrud KE, Lyberg A, Severinsson E. Development of resilience in nursing students: A systematic qualitative review and thematic synthesis. Nurse Educ Pract. 2019;41:102621. https://doi.org/10.1016/j.nepr.2019.102621

X

Referencias

Bas-Sarmiento P, Fernández-Gutiérrez M, Baena-Baños M, Romero-Sánchez JM. Efficacy of empathy training in nursing students: A quasi-experimental study. Nurse Educ Today. 2017;59:59-65. https://doi.org/10.1016/j.nedt.2017.08.012

X

Referencias

Roberts ML, Kaur T. Effect of Storytelling and Empathy Training to Support Affective Learning in Undergraduate Nursing Students. Nurse Educ. 2023;48(5):260-64. https://doi.org/10.1097/NNE.0000000000001419

X

Referencias

Taylor R, Thomas-Gregory A, Hofmeyer A. Teaching empathy and resilience to undergraduate nursing students: A call to action in the context of Covid-19. Nurse Educ Today. 2020;94:104524. https://doi.org/10.1016/j.nedt.2020.104524

X

Referencias

Severino-González P, Toro-Lagos V, Santinelli-Ramos MA, Romero-Argueta J, Sarmiento-Peralta G, Kinney IS, et al. Social Responsibility and Spiritual Intelligence: University Students' Attitudes during COVID-19. Int J Environ Res Public Health. 2022;19(19):11911. https://doi.org/10.3390/ijerph191911911

X

Referencias

Serpa da Fonseca RMG, Aparecida Barbosa D, Yoshikawa Egry E. Formation in Social Responsibility of Nursing Professionals: a Brazilian Perspective. Invest Educ Enferm. 2018;36(2). https://doi.org/10.17533/udea.iee.v36n2e01

  1. Castellón-Montenegro H, Barraza-Ospino D, Borré-Ortiz YM, Lastre-Amell G, Erazo-Coronado AM, Díaz-Narváez VP. Empathy in nursing students from the Metropolitana University of Barranquilla (Colombia). Texto Contexto Enferm. 2020;29:e20180314. https://doi.org/10.1590/1980-265X-TCE-2018-0314

  2. Ebisch SJH, Scalabrini A, Northoff G, Mucci C, Sergi MR, Saggino A, et al. Intrinsic Shapes of Empathy: Functional Brain Network Topology Encodes Intersubjective Experience and Awareness Traits. Brain Sci. 2022;12(4):477. https://doi.org/10.3390/brainsci12040477

  3. Troncoso A, Blanco K, Rivera-Rei Á, Martínez-Pernía D. Empathy bodyssence: temporal dynamics of sensorimotor and physiological responses and the subjective experience in synchrony with the other's suffering. Front Psychol. 2024;15:1362064. https://doi.org/10.3389/fpsyg.2024.1362064

  4. Emmerich G, Wiek J, Höfling J. Life satisfaction in patients with chronic glaucoma-An overview. Ophthalmologie. 2024;121(1):4-10. https://doi.org/10.1007/s00347-023-01925-2

  5. Chengappa N, Rajkumar Honest PC, David K, Pricilla RA, Rahman SM, Rebecca G. Effect of BATHE interview technique on patient satisfaction in an ambulatory family medicine centre in South India. Fam Med Community Health. 2020;8(4):e000327. https://doi.org/10.1136/fmch-2020-000327

  6. Loue S. Teaching and Practicing Humanism and Empathy through Embodied Engagement. Medicina (Kaunas). 2022;58(3):330. https://doi.org/10.3390/medicina58030330

  7. Gonzalez-Liencres C, Shamay-Tsoory SG, Brüne M. Towards a neuroscience of empathy: ontogeny, phylogeny, brain mechanisms, context and psychopathology. Neurosci Biobehav Rev. 2013;37(8):1537-48. https://doi.org/10.1016/j.neubiorev.2013.05.001

  8. Díaz-Narváez VP, Calzadilla-Núñez A, Alonso LM, Torres-Martínez PA, Cervantes-Mendoza M, Fajardo-Ramos E. Empathy and ontogeny: a conceptual approach. West Indian Med J. 2017;66(3):1-4. https://www.mona.uwi.edu/fms/wimj/article/3107

  9. Kim J. Factors influencing nursing students' empathy. Korean J Med Educ. 2018;30(3):229-36. https://doi.org/10.3946/kjme.2018.97

  10. Tang Y, Wang C, Li Q, Liu G, Song D, Quan Z, et al. Neural Network Excitation/Inhibition: A Key to Empathy and Empathy Impairment. Neuroscientist. 2024;30(6):644-65. https://doi.org/10.1177/10738584231223119

  11. Veerareddy A, Fang H, Safari N, Xu P, Krueger F. Cognitive empathy mediates the relationship between gray matter volume size of dorsomedial prefrontal cortex and social network size: A voxel-based morphometry study. Cortex. 2023;169:279-89. https://doi.org/10.1016/j.cortex.2023.09.015

  12. Bethlehem RAI, Seidlitz J, White SR, Vogel JW, Anderson KM, Adamson C, et al. Brain charts for the human lifespan. Nature. 2022;604(7906):525-33. https://doi.org/10.1038/s41586-022-04554-y

  13. Maltby J, Day L, Hall S. Refining Trait Resilience: Identifying Engineering, Ecological, and Adaptive Facets from Extant Measures of Resilience. PLoS One. 2015;10(7):e0131826. https://doi.org/10.1371/journal.pone.0131826

  14. Hojat M, DeSantis J, Shannon SC, Mortensen LH, Speicher MR, Bragan L, et al. The Jefferson Scale of Empathy: a nationwide study of measurement properties, underlying components, latent variable structure, and national norms in medical students. Adv Health Sci Educ Theory Pract. 2018;23:899-920. https://doi.org/10.1007/s10459-018-9839-9

  15. Tzialla N, Boka V, Menexes G, Kotsanos N, Arapostathis K. Psychometric properties of the Greek version of the Jefferson Scale of Empathy and empathy levels in Greek dental postgraduate students. Eur Arch Paediatr Dent. 2023;24(6):691-70. https://link.springer.com/article/10.1007/s40368-023-00826-x

  16. Díaz-Narváez VP, Vallecampo Contreras A, Campos de Chavarría J, Estrada-Méndez N, Sánchez de Elías DA, Vilca LW, et al. La resiliencia es un predictor de la empatía en estudiantes de Enfermería. OSFHOME 2024. https://osf.io/fahx8?view_only=71a694ddaa9247a5bee02686211ced9a

  17. Yuan KH, Bentler PM. Three likelihoodbased methods for mean and Covariance structure analysis with nonnormal missing data. Sociol Methodol. 2000;30(1):165–200. https://doi.org/10.1111/0081-1750.00078

  18. Rhemtulla M, Brosseau-Liard PE, Savalei V. When can categorical variables be treated as continuous? A comparison of robust continuous and categorical SEM estimation methods under suboptimal conditions. Psychol Methods. 2012;17(3):354–33. https://doi.org/10.1037/a0029315

  19. Kline RB. Principles and Practice of Structural Equation Modeling (4th ed.). 2016. The Guilford Press.

  20. Schumacker RE, Lomax RG. A Beginner’s Guide to Structural Equation Modeling: Fourth Edition (4th ed.). 2015. Routledge.

  21. Cronbach LJ. Coefficient alpha and the internal structure of tests. Psychometrika. 1951;16(3):297–334. https://doi.org/10.1007/BF02310555

  22. McDonald RP. Test Theory: A Unified Treatment. 1999. Taylor & Francis.

  23. Viladrich C, Angulo-Brunet A, Doval E. A journey around alpha and omega to estimate internal consistency reliability. An Psicol. 2017;33(3):755–82. https://doi.org/10.6018/analesps.33.3.268401

  24. Díaz-Narváez VP, Vallecampo Contreras A, Campos de Chavarría, Estrada-Méndez N, Sánchez de Elías DA, Vilca LW, Reyes-Reyes A, Gamarra-Moncayo J. La resiliencia, predictor de la empatía en estudiantes de Enfermería. OSFHOME. 2025. https://doi.org/10.17605/OSF.IO/AE5XH

  25. Mylonas K, Furnham A. Bias in terms of culture and a method for reducing it: An eight-country “Explanations of Unemployment Scale” study. Educ Psychol Meas. 2014;74(1):77-96. http://dx.doi.org/10.1177/0013164413502669

  26. Masten AS, Coatsworth JD. The development of competence in favorable and unfavorable environments. Amer Psychol. 1998;53(2):205-220. https://doi.org/10.1037/0003-066X.53.2.205

  27. Kenner C, Boykova M. Burnout and Resilience in Neonatal Nurses. The Journal of Perinatal & Neonatal Nursing. 2023;37(3):178-180. http://dx.doi.org/10.1097/JPN.0000000000000750

  28. Golubovich J, Chang CG, Eatough EM. Safety climate, hardiness, and musculoskeletal complaints: A mediated moderation model. Appl Ergon. 2014;45(3):757–66. https://doi.org/10.1016/j.apergo.2013.10.008

  29. Skomorovsky A, Stevens S. Testing a Resilience Model among Canadian Forces Recruits. Mil Med. 2013;178(8):829–837. https://doi.org/10.7205/MILMED-D-12-00389

  30. Smith BW, Dalen J, Wiggins K, Tooley E, Christopher P, Bernard J. The Brief Resilience Scale: Assessing the ability to bounce back. Int J Behav Med. 2008;15(3):194–200. https://doi.org/10.1080/10705500802222972

  31. Howell KH, Miller-Graff LE. Protective factors associated with resilient functioning in young adulthood after childhood exposure to violence. Child Abuse Neglect. 2014;38(12):1985–94. https://doi.org/10.1016/j.chiabu.2014.10.010

  32. Braniecka A, Trzebińska E, Dowgiert A, Wytykowska A. Mixed Emotions and Coping: The Benefits of Secondary Emotions. Plos One. 2014;9(8):e103940. https://doi.org/10.1371/journal.pone.0103940

  33. Yuen WWY, Wong WCW, Holroyd E, Tang CSK. Resilience in Work-Related Stress among Female Sex Workers in Hong Kong. Qual Health Res. 2014;24(9):1232–41. https://doi.org/10.1177/1049732314544968

  34. Sullivan V, Hughes V, Wilson DR. Nursing Burnout and Its Impact on Health. Nurs Clin North Am. 2022;57(1):153-69. https://doi.org/10.1016/j.cnur.2021.11.011

  35. Rivera-Burciaga AR, Palacios M, Kemery SA. Educating for equity in palliative care: Implications of the Future of Nursing 2030 Report. J Prof Nurs. 2022;42:134-39. https://doi.org/10.1016/j.profnurs.2022.06.012

  36. Shiraishi Y, Saito Y, Kuroki T, Yoshinaga N, Tanoue H, Hayashi Y. Research and Future Challenges for Disseminating Strengths-Based Nursing and Healthcare in Japan. Nurs Leadersh. 2024;36(4):52-56. https://doi.org/10.12927/cjnl.2024.27308

  37. Díaz-Narváez VP, Calzadilla-Núñez A, Reyes-Reyes A, Lastre Amell G, Castellón-Montenegro H, Andrade Valles I, et al. Empathy, psychometrics, cut-off points in nursing students from Latin America. Int Nurs Rev. 2022;70(2):185-193. https://doi.org/10.1111/inr.12783

  38. Meneses-La-Riva ME, Suyo-Vega JA, Fernández-Bedoya VH. Humanized Care From the Nurse-Patient Perspective in a Hospital Setting: A Systematic Review of Experiences Disclosed in Spanish and Portuguese Scientific Articles. Front Public Health. 2021;9:737506. https://doi.org/10.3389/fpubh.2021.737506

  39. Tehranineshat B, Rakhshan M, Torabizadeh C, Fararouei M. Compassionate Care in Healthcare Systems: A Systematic Review. J Natl Med Assoc. 2019;111(5):546-54. https://doi.org/10.1016/j.jnma.2019.04.002

  40. Cheraghi MA, Esmaeili M, Salsali M. Seeking Humanizing Care in Patient-Centered Care Process: A Grounded Theory Study. Holist Nurs Pract. 2017;31(6):359-368. https://doi.org/10.1097/HNP.0000000000000233

  41. Walters DM, Maddaus M. Strategies of Well-being Training and Resilience. Thorac Surg Clin. 2024;34(3):299-308. https://doi.org/10.1016/j.thorsurg.2024.04.006

  42. Amsrud KE, Lyberg A, Severinsson E. Development of resilience in nursing students: A systematic qualitative review and thematic synthesis. Nurse Educ Pract. 2019;41:102621. https://doi.org/10.1016/j.nepr.2019.102621

  43. Bas-Sarmiento P, Fernández-Gutiérrez M, Baena-Baños M, Romero-Sánchez JM. Efficacy of empathy training in nursing students: A quasi-experimental study. Nurse Educ Today. 2017;59:59-65. https://doi.org/10.1016/j.nedt.2017.08.012

  44. Roberts ML, Kaur T. Effect of Storytelling and Empathy Training to Support Affective Learning in Undergraduate Nursing Students. Nurse Educ. 2023;48(5):260-64. https://doi.org/10.1097/NNE.0000000000001419

  45. Taylor R, Thomas-Gregory A, Hofmeyer A. Teaching empathy and resilience to undergraduate nursing students: A call to action in the context of Covid-19. Nurse Educ Today. 2020;94:104524. https://doi.org/10.1016/j.nedt.2020.104524

  46. Severino-González P, Toro-Lagos V, Santinelli-Ramos MA, Romero-Argueta J, Sarmiento-Peralta G, Kinney IS, et al. Social Responsibility and Spiritual Intelligence: University Students' Attitudes during COVID-19. Int J Environ Res Public Health. 2022;19(19):11911. https://doi.org/10.3390/ijerph191911911

  47. Serpa da Fonseca RMG, Aparecida Barbosa D, Yoshikawa Egry E. Formation in Social Responsibility of Nursing Professionals: a Brazilian Perspective. Invest Educ Enferm. 2018;36(2). https://doi.org/10.17533/udea.iee.v36n2e01